乔建中|《中华民族音乐蜡筒(清末晚期)原声集成》序


【编者按】2019年4月,由德裔美籍人类学家伯特霍尔德·劳弗(Berthold Laufer, 1874-1934)于1901至1902年间在北京和上海录制的399个蜡筒录音,以数字文件的形式回到了中国。2022年4月,中国音网与上海音乐学院亚欧音乐研究中心将联合出品《中华民族音乐蜡筒(清末晚期)原声集成》,为公众揭开这批120年前珍贵历史档案的面纱。《中华民族音乐蜡筒(清末晚期)原声集成》由乔建中与萧梅主编,三辰影库音像出版社有限公司出版,包括总览册、物件与历史照片册、信件册、唱词册和光盘册(21张CD)。后续一个月中,本公号将陆续发布其中4篇文选,依次为乔建中序言、魏小石“劳弗特藏、‘中国最初录音’与《中华民族音乐蜡筒(清末晚期)原声集成》”、张斯琦“唱词听辨识手记”与萧梅序言,敬请关注!
2019年4月21日下午,我在北京的“印第安纳大学中国办公室”出席了“劳弗特藏”发布会。美国印第安纳大学传统音乐档案馆馆长阿兰・伯德特和魏小石博士分别介绍了劳弗其人及“特藏”有关内容,随即又听赏了劳弗于1901年在上海、北京录下的民间音乐片段。关于“劳弗特藏”,我此前已经有过耳闻,但第一次听到这些声音时,我的感觉是震惊而又兴奋,并让我思绪万千而不能自已。早在30多年以前,因为工作关系,我就开始关注中国学者20世纪以来的田野历史录音,特别是中国艺术研究院音乐研究所自1950年开始的田野采录及各类音响载体。1993年,我在《甘于寂寞 无声奉献—中国艺术研究院音乐研究所建所40周年献辞》一文中,特别罗列了1960年以前的多次重要采录活动及其音响。与此同时,我请音乐研究所资料室同人编纂了一册百万言的《中国艺术研究院音乐研究所音响目录汇编》。未久,通过文献参阅和个人记忆,我还写下一篇《20世纪中国传统音乐实地考察大事记》,所有这一切,都是为了探寻中国传统音乐田野录音的历史踪迹。但从时间而言,有音响的田野采录,我们只能推前到1950年8月,那一次,杨荫浏、曹安和二师赴江苏无锡用一台钢丝录音机录下了多首“十番锣鼓”套曲和阿炳的六首二胡、琵琶独奏音乐。对于中国传统音乐音响而言,此次活动乃新中国成立之后的“破冰”之旅,杨、曹二师的伟功,也因此而载入史册。而从当日的发布会让我们知道,德国人类学家劳弗遵循美国“雅各布・希夫中国探索计划”来中国录制的京沪民间音乐,竟然早于半个世纪之前,且音乐体裁如此之多,曲目数量如此之大,音响品质如此之高,对于一个长期关注此类 活动的学人,我的震惊与兴奋也就成为必然。
《大香山 七段(立体声)》 (请点击链接转至公众号聆听音频)
ISRC CN-A76-21-00260
选自《中华民族音乐蜡筒(清末晚期)原声集成》CD09第4首
由印第安纳大学传统音乐档案馆蜡筒SCY2740与SCY2808修复合成
我的另一个感慨是“劳弗特藏”在中国近代音乐史上的象征意义。以往,我曾经在多篇文章中指出:1900年是中国新、旧音乐亦即传统音乐与近现代新音乐的分水岭:1900年以前,中国社会的每个角落都流传的是以民间音乐为代表的传统音乐,堪称传统音乐的“一统天下”,而当以“学堂乐歌”所代表的新的音乐体裁在每所新式学堂咏唱之际,就意味着“新”音乐横空出世,打破了几千年传统音乐“一统天下”的格局,由此转变为新、旧音乐的“两分天下”。或者说,所谓20世纪中国文化的转型,就是从学堂乐歌这一新体裁的出现而展开的。“劳弗特藏”所证明并反映的正是在中国音乐“转型”的前夜,民间音乐的弦歌之声仍然遍布于中国社会大街小巷之际的真实面貌。两年(1903)以后,有史以来的第一首学堂乐歌《中国男儿》问世并广泛传唱。于是,劳弗1901年的一大批历史录音和两年以后学堂乐歌的诞生,就成为我们判别20世纪初新、旧音乐相互交接的一个分水岭。以往,我们对学堂乐歌发生、繁盛的历史考察研究较多,而对同一时代传统音乐流行、传播的实际状况除了借诸文献记载外,所知很少,对它的历史判断,也几乎是概念甚或意念性的。“劳弗特藏”将同一时代的声音现场保留至今,让我们直接听到也感觉到当时普通民众的歌唱和演奏,为我们的历史判断提供了最为可靠的案例,其“中国音乐第一份历史音响”之功德,非他莫属。
当然,近20年来,一批中国学者也对劳弗之后的民间音乐采录及其存留音响进行了一定的考察研究,从而为我们填补了20世纪初到1949年间中外学者在局部地区采录民间音乐音响的空白。虽然仅有几棕,但却弥足珍贵。例如,比利时传教士彭嵩寿神父(1877—1939)自1902年进入中国内蒙古西部地区,直至1929年离开中国,曾多次采录鄂尔多斯地区的蒙古族民歌和汉族民间音乐,并留下不少优秀成果(详见中央音乐学院李亚芳博士论文《透过文本,对西方传教士记录的鄂尔多斯音乐的历史民族音乐学考察与研究》);另一位丹麦人类学家亨宁・ 哈斯伦(1896—1948,又称“哈士伦”)于 1929年9月“携带一台爱迪生留声机和一大批蜡筒”开始在内蒙古西部地区采录,此后又于1936—1937,1938—1939在内蒙古进行采录活动,其中由瑞典斯德哥尔摩“Tryckeri Aktiebolaget Thule”出版社出版的“中国西北各省科学探险报告——中瑞探险出版物21号”第八卷民族志第4号《蒙古音乐第一部分——东部蒙古人》中的《蒙古古曲寻踪》 堪称音乐人类学的研究典范(详见王雨桑《哈士伦中国蒙古探险录音档案寻踪》,《音乐研究》,2009年,第1期)。这些音响资料,多数存放于德国柏林和丹麦音档案馆;还有一个例子是中国音乐家任光、安娥夫妇于1934年以百代唱片公司的名义专程在北京录制了河北保定、定县、望都、束鹿等地的民歌、民间小戏和秧歌(详见李岩《对任光20世纪30年代中期北平收录民歌戏曲的历史查证》《人民音乐》,2014年,第5期),这是目前所知1949年以前唯一一次中国音乐家到民间的“收音”活动。相信在未来还会不断发现这一历史时期中外学者的类似信息,以进一步捋清自“劳弗特藏”以来中国传统音乐田野音响的历史记录。
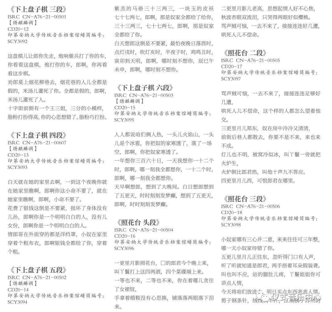
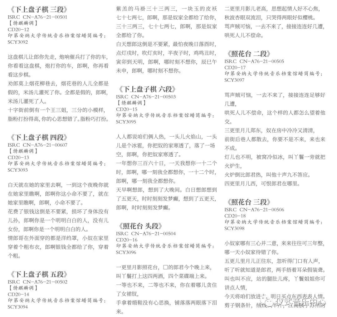
《中华民族音乐蜡筒(清末晚期)原声集成》信息
总览册(94页)、物件与历史照片册(36页)、信件册(164页)、唱词册(64页)、CD(21张)
音频总数量:466条
合成后“立体声”录音:81条
单声道录音(可能为双蜡筒留声机配置下采录):174条
京剧录音(上海):147条(20个剧目)
梆子录音(上海): 111条(2个剧目)
苏滩录音(上海):11条(3个剧目)
器乐曲(上海):6条
时曲(上海):4条(2首)
无法辨别曲目(上海):9条
时调(北京):182条(45首,4首无法辨别;共7个曲牌)
我也注意到,劳弗的采录地点首选了上海和北京,显然有他自己的特殊考虑。上海、北京,一南一北;一个地处长江三角洲,方便于文化的内外收纳,且已经过一定程度的现代化洗礼;一个是明清帝都,虽然此时的政权已近于极弱极危,但包容守成的老传统还在,故四方之乐皆有各自的生存地盘。借此,南北二市也就有足够的资源呈现那个年代中国传统文化和民间音乐的基本面貌。至于具体录音类别的选择,不同的采录者之间,一定存在着历史文化素养和学术眼光的分野。面对当时上海、北京两地繁复多样的传统音乐,作为颇有素养的人类学家,劳弗当然会把眼光投向民间社会和民间大众。于是老百姓日常喜欢听什么、唱什么也就成了他的首选,由此他才录下了那么多的京剧以及北京皮影、北方梆子和江南苏滩、说唱、唢呐、胡琴,特别是京沪两地可以随时可闻的歌谣俗曲。这样的选择,一方面为后人印证了那个年代中国传统音乐的“一体化”格局,同时像“抽样”一样,把京沪地区最具影响的剧目、曲牌、曲目及其唱词、用调、歌唱声音等完整采录,保留了最为真实的可听可感音响,让今人有直接进入唱奏现场的实感。特别是在发布会现场听到《孟姜女调》时,我的亲切感再度引起我的惊愕和兴奋。并再次为传统音乐的根深蒂固感慨不已。当然,还有《叠断桥》《小放牛》《柳摇金》《剪靛花》这些我们今天在许多民间音乐中俯拾即是的明清俗曲曲牌,更让我们产生对中国传统音乐代代相袭、千年脉传的敬畏感。

《中华民族音乐蜡筒(清末晚期)原声集成》之《唱词册》选章

《中华民族音乐蜡筒(清末晚期)原声集成》之《物件与历史照片册》选章
最后我想谈谈劳弗的工作方式以及他的专业精神带给我们的宝贵启示。我们知道,劳弗不仅是第一位采录中国传统音乐音响的西方学者,而且他留下的还是第一份有关中国音乐相对完整的音响档案。除了蜡筒里传出的音乐之声,还有剧目、曲目名称、内容以及他为此与自己的老师弗朗茨・博厄斯和其他同行朋友的大量书信,它们为今人全面顺利“读通”这份“特藏”,提供了十分有益的参照。尽管他携带的录音设备属于留声机的早期型号,尽管他初通汉语,但由于劳弗本人经受过人类学的严格训练,加上他成熟的田野经验和对不同文化的敏感,最终给我们留下了这份学术价值很高的“劳弗特藏”,虽然跨过一个多世纪了,但它所记所录,照样让这次参与翻译、整理的中外学者,能够比较全面完整地复原了“档案”的原貌。这恰恰就是我们今天应当敬佩、学习的方法和田野考察“功力”。这里有严肃的田野考察态度问题,也有追求精细、精专的工作精神。与劳弗相比,反观我们数十年来的田野考察“文案”,虽然,我们有不少先天的优越条件,如设备相对精良、与对象沟通方便、民俗礼仪较为熟悉等,或许因为这样的条件,部分同行朋友反而在现场忙于视频、音频的拍摄而疏于文案记录,有些项目音响音像数量很大,背后的相关记录却简单粗略,这不仅给自己的研究会带来麻烦,而且更为今后收藏保留造成难以想象的困境。我这样说,并不是苛责同行,同样包括我自己。为此必须指出,很多人类学、社会学、音乐学前辈在田野采录已经为我们积累了丰富的经验和方法,也就应该成为我们用心学习的榜样。劳弗博士就是其中之一。

《中华民族音乐蜡筒(清末晚期)原声集成》之《物件与历史照片册》选章

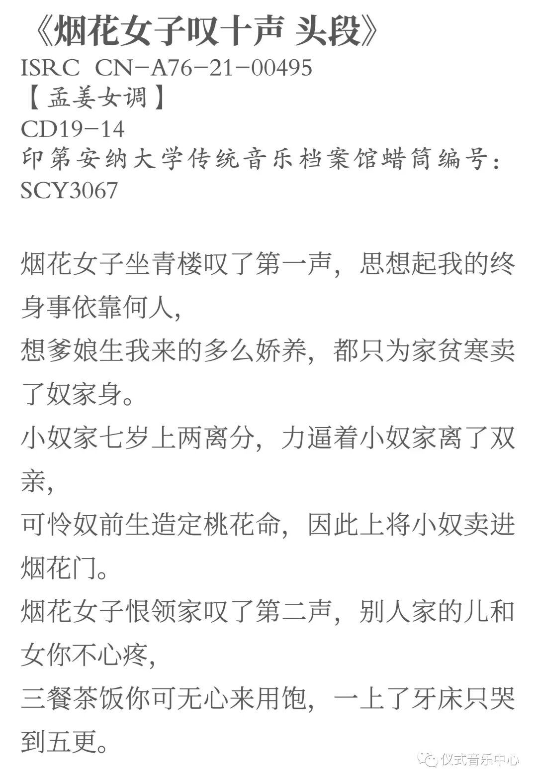
《烟花女子叹十声 头段》 (请点击链接转至公众号聆听音频)
ISRC CN-A76-21-00495
选自《中华民族音乐蜡筒(清末晚期)原声集成》CD19第14首
由印第安纳大学传统音乐档案馆蜡筒SCY3067修复而成
感佩“劳弗特藏”之余,我心中突然升起一个愿景:什么时候,我们的国家也能够有一间“中国音乐音响档案馆”。一方面,它应该将目前散存于不同机构、 高校以及个人的田野录音集中于一处,并按照学术规范进行系统的文案整理;另一方面,它也将昭示天下,请学界同仁为中国音乐音响档案馆不断提供新的音响 资源,让它在全社会的支持下,在音响资源,乐种、乐曲、乐人等文案记录更能全面反映悠久、辉煌的中华音乐文化。
现在,“劳弗特藏”的中文版就要面世了,这意味着它在海外“漂泊”了一个多世纪之后,这份“音响宝藏”终于“回家”了。我们深知,正是因为它曾经受到很多同行学者的爱戴呵护,今天才能如此完璧而归。为此,我们要真诚感谢所有为保护它而奉献心力的前辈、学者、朋友!
我坚信,文化的传承、保护和交流,从来都是促进任何民族文化进步的阳光大道!
乔建中
2021 年 11 月 28 日星期日
于古都西安
西安音乐学院 思仁斋


