音乐人类学的理论与方法(二)课堂汇报|音乐民族志写作类型
音乐人类学理论与方法(二)是上海音乐学院2021-2022学年第二学期的研究生课程(授课教师:萧梅教授)。本课程以一个学期16周的课程为整体规划,学习内容为单元制,学习方式为专题汇报、理论研讨以及与田野考察相关的写作练习。在过去的十一周,学习专题分别为:
第一单元
学科史中讨论音乐民族志的Fieldwork概念和作用
第二单元
方法论与方法(1)观察与参与/参与音乐
方法论与方法(2)田野笔记/描写
方法论与方法(3)多点·城市·虚拟
第三单元
身份·认同·性别·情感
角色·伦理·对话·表演
殖民·去殖民化
第四单元
民族志写作类型
本期推文为第十二周课堂上(第四单元)八位同学的阅读汇报,汇报文章如下:

01
第一篇文献为Bernard Lortat Jacob的专著《撒丁岛编年史》,汇报人为2021级音乐人类学方向硕士生年欣雅同学以及2021级中国传统音乐理论方向博士生刘婷婷同学。
根据前言所介绍,本书最大的特点是描绘了活着的人和他们的行为。作者对12个撒丁岛人独特的个性和他们所生活的社会环境做了非常细致且生动的描写,呈现了撒丁岛的音乐行为以及撒丁岛人的音乐观,展示了音乐在撒丁岛人日常生活中所涉及的多样且独特的样态。这种肖像画式的描写让读者感受到真实存在着的、被称为“撒丁岛人”的群体。
两位同学都关注到作者的写作方式。
年欣雅同学概括出以下几方面的描写:1.“对于场景、环境的描写”,在进行音乐活动描写之前,首先对音乐场景(环境)进行深入、细节描写;2.“对于人物形象的描写”,通过对外貌特征、动作行为以及精神面貌、观念认知的描写与揣测,通过一种较有文学色彩的修辞描绘,使人物形象立体鲜明;3.“对于故事情节的描写”,包括音乐表演如何进行,乐人的肢体行为,与他人的交谈等与音乐相关的整体过程的故事性描写;4.“对于音乐观念的描述”,如音乐版权观念、财产观念、悼念观念等;5.“研究者个人主观意识的描述”,作者将自己的感受穿插在描写中,包括对于乐人的第一印象以及对乐人行为的评价和批评等。
通过阅读,年欣雅同学提出疑问,即我们如何去在田野中把握自身体验的主观意识的尺度,让它变成一个合理的、有依据的、强调体验式的,而非个人的猜测和臆想?
刘婷婷同学主要对前三章进行介绍,并串联了三章的写作逻辑。她将第一章中作者对环境的描写比作镜头,作者通过视觉、触觉、听觉多维感官的呈现,将大家带入到情境当中,并通过第二章故事性的描写,向读者呈现出撒丁岛音乐与舞蹈的关系。第三章则展现了作者与Cambiadas以及Peppino之间的田野关系。
刘婷婷同学反思自己的羽毛球馆的田野观察作业,认为文献细腻生动、立体的肖像画式民族志写作方式,对于我们如何描写田野中的观察提供了一个很好的示范。

另一方面,作者通过描写告诉读者“是什么”,但没有解释“为什么”。作者并没有进一步探究、分析撒丁岛为什么会产生如此音乐观念,或者进一步挖掘隐藏在音乐体系背后的生活方式、环境习俗。这种文化解释的缺失对读者来说可能会造成一定程度的不满足,但也为思考留下了更多的空间。

讨论环节,张珊同学认为,本文是一种反思性质的回忆性写作。作者对于事物的观察具有其个人风格。通过阅读,分析作者的观察模式,理解他进行民族志写作时的描写结构,对于我们的写作具有借鉴意义。
02
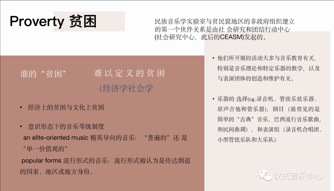
第二篇文献为《声音实践,贫穷和社会参与:来自里约热内卢的一份协作调查的观点》,作者为Samuel Araújo和Vincenzo Cambria,汇报人为2021级数字媒体艺术研究方向硕士生张同越同学以及2021级音乐人类学方向硕士生韩兰茜同学。
文章论述了巴西里约热内卢北部地区的一个低收入非正式街区Maré的贫困现状以及音乐状况,以及学者和政府、非政府组织所进行的试图改善贫困现状的调查,目的为解决音乐、贫困和暴力的相互影响,并对强化贫民窟刻板印象的社会构建意识形态提出彻底批评。
关于标题“Sound Praxis”,在文中指话语权力与声音相关联的一个话题的行动和政策,包括个人的、群体的、政治上的一些决策机构所制定。韩兰茜同学就其翻译为“声音的实践”还是“健全的实践”提出疑问。她认为,这一词组可能具有一定双重意味或讽刺意味。这种实践体现了在政治意识形态下,人们对贫困的认知充满着各种各样的刻板印象,并且在社会参与的交织中存在非常多层面上的问题。
就“贫困”这一大概念而言,贫困和不平等是一种多维现象,它不仅是经济学的问题,也是社会学等各层面上的问题,甚至引发文化与音乐上的贫困这一刻板印象,一种音乐等级制度——所谓精英导向的音乐(anelite-oriented music)被推崇,而流行形式(popular form)的音乐则被认为是传达倒退的国家、地区或地方身份的不好的音乐。如funk音乐、桑巴舞蹈,都被认为是野蛮与暴力的象征,不被推崇的,代表了一种糟糕的品味,不值得研究,更不用说保存。

作者在文中对这一现象以及观点表示否定。这种消极的态度可以被解读为反映出皮埃尔·布迪厄和瓦昂特所定义的“象征性暴力”(symbolic violence)。这一概念用来定义主导意识形态和话语通过否定和压迫被主导的“他者”的现实的构建和归化所施加的权力。在这种意识形态干预下的音乐政策,被规训的“文明”,以及被限制和规范的音乐文化充斥着文化霸权。
作者认为,外界之所以对贫民窟的音乐有如此刻板印象,很大程度是由于贫民窟本身原住民自己假定的,他们最终无意识地为自己的统治做出贡献。他们对自己的音乐重视程度不够,导致外界对贫民窟的印象直接转移到他们的音乐上。而关于贫民窟的话语中,感知的缺失主要是从“外部”定义的,通过社会建构的刻板印象,没有考虑到居民的具体经验、愿望和需要。
通过阅读,张同越同学反思,不能从一个地区的刻板印象去定义该地区特有的文化,学者做调查的时候,需要去掉这层主观印象,才能更好地了解该文化的内涵。韩兰茜同学也表示,我们需要关注到局内人的想法。
“funk音乐代表什么?”“什么是好的音乐?”“什么是音乐?”……一旦被压迫者所陷入的“沉默文化”被打破,或许能找到新的意义和答案。

文章讨论环节,熊曼谕同学补充,有关贫困以及不平等以及艺术的介入,是今年很热门的话题。基于音乐它作为客体被评价和被定义的状态,通过这种“打破沉默文化的做法”,激发音乐自身的能动,起到创造一种新知识潜力的作用。
李萌瑜同学就标题“Sound Praxis”这一话题延伸,认为其中包含了一种权力关系。
03
第三篇文献为《Saga的悲伤:白人激进民族主义音乐中绝望的女性特质》,作者为Benjamin R. Teitelbaum,汇报人为2021级中国传统音乐理论方向博士生曹艺佳同学以及2021级中国传统音乐理论方向博士生石乙婷同学。两位同学分别就文章内容以及写作方式进行汇报。
文章聚焦于白人激进民族主义音乐,对瑞典歌手Saga通过文献综述、音乐和文本分析以及人类学田野考察的方式,解读Saga的音乐及其对其粉丝群体,尤其是男性白人激进民族主义者意味着什么。
Saga并没有强调光头党的外在形象,脱离硬核摇滚充斥着的男性荷尔蒙,她的音乐包含动听的吉他段落以及温和柔和的歌词和声音,Saga称之为自由流行(feeedom pop)。在作者看来,这一种音乐风格反映的是一种对带有女性气质的声音和视觉的强调。

Saga将自己塑造成一位遭受苦难的白人,她是呼救的人。她的音乐通过一种以个人痛苦为中心的修辞模式展现,而这种痛苦源于白人的挣扎和衰落。但是最重要的是,她必须依靠活动家,激进的男性民族主义者的努力来获得拯救。作者指出,这种情感的表达也支持了父权制的性别认同。作者认为这种情况可能会使这些女性表演者降级到前现代传统状况。曹艺佳同学提出疑问,Saga的悲伤是否存在一种有意识地利用?即通过一种人为的示弱,利用传统女性特质,去达到民族主义的诉求,去激发激进民族主义者的好战性。
尽管Saga本人试图避免将其音乐描述为推动行动主义的动力,但男性民族主义者倾向于认为她的存在和困境是运动的灵感。他们为Saga这类女性而奋斗。利用她的音乐,局内人倾向于强调她的受害经历,并把这种受害经历作为一个机会,来谈论整个民族主义者的经历:边缘化、对白人骄傲的威胁和对白人种族的威胁。石乙婷同学认为,这其中体现了一种身份认同,而原作者与改编者、Saga与男性粉丝对同一作品不同反应,也体现了身份带来的差异。
就写作而言,对激进白人民族主义这一群体进行研究具有很大的伦理困难。作者在文章开始就表明立场,“希望能找到一种方法,不仅能让我对民族主义者进行观察、说话、相处,还能让我的研究、写作获得他们的批评”,因此他选择了“friendship model”(友谊模型)来进行研究。并且随着时间的推移,他与田野对象之间的采访变成了关于朋友、家人、瑞典、美国和音乐的对话,甚至是经常去拜访他们,仅仅是纯粹的社交,而不是研究。
但同时,作者将个人、意识形态和种族背景区分,一定程度上掩盖政治意识形态的性质以及重要性,这在带来一定好处的同时会存在一定的问题。
石乙婷同学对作者的记谱分析提出疑问,对于表演者演绎过程的记谱,要怎样更清晰地表现?如何能够通过五线谱理解作者所述“Saga的演绎是一种情绪化和脆弱的表现”?

熊曼谕同学补充,文章并不是拘泥于研究女性音乐,同时也关注到了男性粉丝群体,以及男性的激进民族主义到底意味着什么。这体现了民族音乐学的性别研究逐渐关注到女性与男性的对话,以更多视角关注到这种由社会性别支配的这种意识形态,这种等级制度之间的差异。
04
第四篇文献为《唯一的时间:音乐的意义之于个人、私人以及城邦——基于易斯安那州女子惩教所》,作者为Benjamin J.Harbert,汇报人为2021级音乐人类学方向硕士生孔贝贝同学以及2021级戏剧理论研究方向博士生徐晓晓同学。
文章围绕路易斯安那州惩教所(LCIW)中的女性囚犯群体,以参与惩教所唯一官方性全体唱诗班的女性囚犯为研究对象。在作者的研究当中,监狱管理存在性别差别。对女性的监护、惩罚和改造与男性有所不同,加之男性和女性囚犯生理与心理上的差别,女性囚犯有更多情感方面的需求。徐晓晓同学理解,文章标题“only time”指对于这些女性囚徒来说仅仅只剩下的时间。作者以女性囚犯的监狱经历、音乐经历以及两者之间交集,阐释音乐对于这些女性囚徒,在仅剩下的监狱生活当中的心理、情感以及社会支持方面起到的作用。
作者尝试介入两种分析工具,一是威尔·斯特劳斯对城市音乐分析的一种场景理论,一是露丝·芬尼根的“音乐之路”概念。文章从三个层次对个案进行分析:
一、一种私人化的体验,即女性囚犯通过音乐练习可以创造一种个人体验,可以逃避监视、操纵和暴力,获得一种当下自主权的机会。并且她们认为,音乐建构了一种不一样的时间。
二、隐私层面的特点。作者强调,这种隐私是指一种与他人分享个人经历的可能。通过唱诗班,女性囚犯之间找到了一种特殊的方式来获得信任。音乐是她们建立信任的一个有效核心。

由此,作者与社会学中的“弱联系”概念进行对话,其包含四个主要功能,即提供信息、提供讨论的领域、允许对于高风险话题进行的风险讨论以及发展社区意识。进而,由发展社区意识这一功能联系到一种关于“政治”上思考,即城邦意识。当女性囚犯歌唱的时候,她们就被一种相对独立于监狱政治之外的政治所激活,即一种音乐政治。这里的政治指小型群体中关于权力的讨论。通过音乐这一共性的、最重要的联系,她们从漫无目的的、痛苦的监狱生活中解脱;并且通过对音乐天赋的讨论,建立自尊。

孔贝贝同学认为,以上三个层次体现了监狱环境中音乐的多种空间。音乐在这些空间当中不断移动,同时这种流动性也和群体的痛苦以及女性被监禁的特殊性相联系。
最后,作者提出警惕,并重申立场,文章并不在于阐明进行音乐活动是一种最好的归宿。社区自治和信任是脆弱而短暂的。利用个人表演提供的审美吸收,作为一种找到平静和稳定的方式,可以回归个人。
在讨论环节,张珊同学认为,文章的写作风格和通常我们所基于田野的描写有一定差异。他提出疑问,文中所涉及的音乐形式是比较特殊的,但通篇没有呈现出唱诗班的宗教性质所带来的影响。对于女性囚徒来说,究竟是音乐,还是唱诗班背后的宗教性质给她们带来了影响?熊曼谕同学指出,作者是一位男性研究者。她认为,作者更多地是从人性的角度来反思音乐对于这些女性囚犯的一种重新的、出乎意料的视角。
课堂小结
萧梅教授针对四篇文献以及同学们的讨论分别总结。她指出,我们阅读文献有两个目的,一是文章本身给我们揭示出什么东西,尤其是带来什么样的话题;另一个方面是作者的写法方式和类型。这四篇文献采用不同的写作方式,分别代表了不同的,分别以不同的方法进入、描写,最终达到民族志式的写作。
同时,这四篇文献让我们看到音乐人类学学科所涉及到的领域以及课题的广泛性。音乐人类学学科已经越出了我们一般意义上对于音乐的研究,完全打破了以往对于音乐研究的认识。这体现了音乐人类学区别于其他学科的一个最重要的立足点,即“如何理解人的音乐性”。什么样的东西被理解成是音乐性?音乐人类学面对着各种各样的对于音乐性的理解,你可以在不同的人,在任何一个人身上去发现他的音乐性。
整理人:曹艺佳
编辑:杨蕴怡


