(2023年9月)会议公告 | 多元文化中的音乐形态与表演分析研讨会
作者:中国仪式音乐中心发布时间:2023-09-06
会议公告 | 多元文化中的音乐形态与表演分析研讨会
在音乐文化研究的学科边界不断拓展的今天,多元文化中的音乐形态与表演研究,成为音乐人类学、中国少数民族音乐、中国传统音乐、世界音乐等领域持续关注的论题之一。21世纪以来,对于如何认识多元文化中的音乐在音响层面与表演层面的关系、形态研究对于各民族音乐本身及其社会文化与历史认知的重要意义、从音乐与表演层面讨论跨文化比较及其演化、传播与流布的必要性,以及从形态出发去理解一种本体论意义上的音乐文化实践与存在方式的理论诉求等等,都得到了相对广泛且深入的再思考与实践。
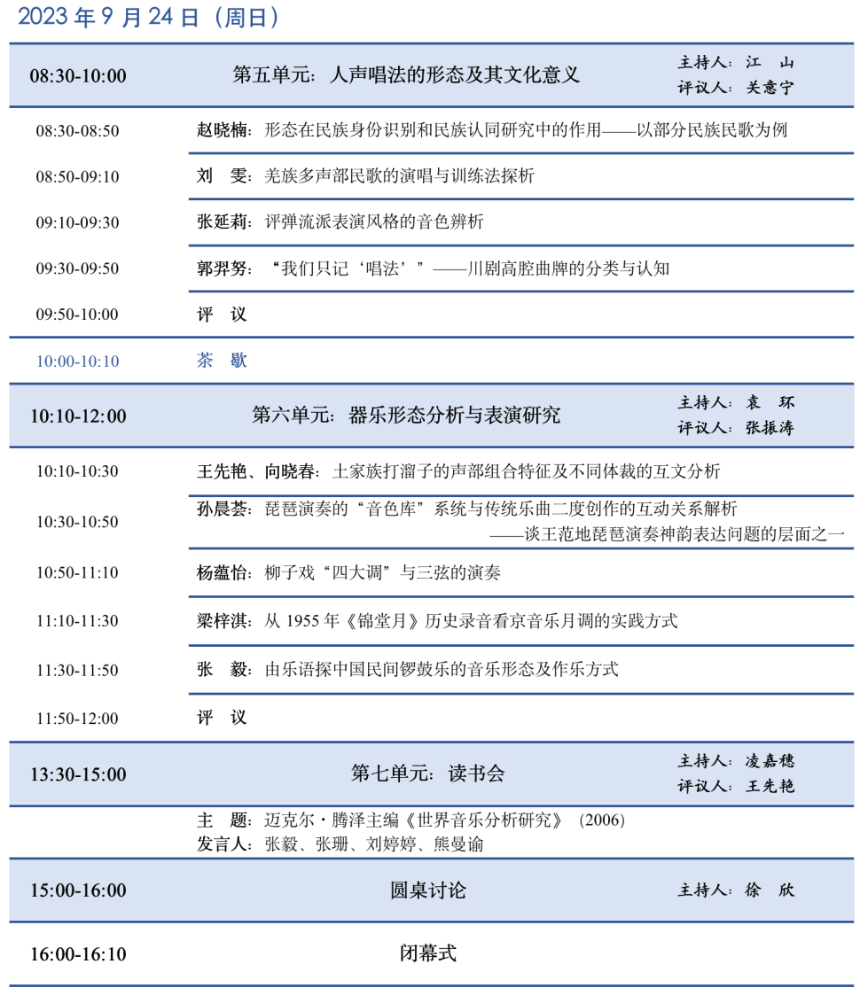
为更好地应对当下学术问题与学科建设的挑战,上海音乐学院音乐学系、中国仪式音乐研究中心、音乐艺术研究院将共同举办“多元文化中的音乐形态与表演分析研讨会”。本次会议包括一场主旨发言、五场主题研讨、一场教学工作坊、一场读书会以及圆桌讨论,共邀请全国各地以及来自本院的专家学者、研究生36人参会,会议日程如下:
报到日期:2023年9月22日
会议时间:2023年9月23至24日
会议地点:上海音乐学院汾阳路校区教学楼中602教室
