声音之“河” ——对广西融水苗族自治县白云乡城卡屯巴哼瑶人文化中巫术仪式声音的研究
【萨满仪式音乐及“巫”乐研究】第4期
摘要:在巴哼文化的信仰观念中,世间万物都是由天地所生养,而天地的化生也出自相同的本源,这个本源就是“阿阄”[atciə33],也是巴哼人所认为的龙神。同时,巴哼文化的信仰观念认为,世间的时间和空间也本属同源,即由“阿阄”化生,并依照先后和远近顺序形成一定的对应、隐含特定的意义。由此,产生了巴哼文化中仪式体系执仪过程的诸种内涵。在巴哼文化中,巫术仪式的结构过程和声音特点正是对其信仰世界图式的一种展示和诠释。此外,巴哼鬼师在执仪巫术过程中的癫狂及击打法器的声音,也是对巴哼文化信仰世界中边地河流的一种象征,这种象征通过巴哼人的听觉感知传达着契合生死、弥合裂痕和衔接代际的意义,从而使巴哼文化得以绵延不断、生生不息。
关键词:巴哼人 ;巫术 ;鬼师 ;声音 ;癫狂 ;感知
作者简介:吴云龙(1985-),广西民族大学音乐人类学硕士毕业。现工作于泰国法政大学中文系。
*本文原载于《大音》第8卷(2013年)
一、研究背景:城卡屯巴哼人及其信仰和仪式
(一) 城卡屯的巴哼人
巴哼人[pa ŋ̊ ŋ35],又被称为“花瑶”、“红瑶”、“七姓瑶”或“八姓瑶”等,“巴哼”[pa ŋ ŋ̊35]是其自称。有学者认为“哼”[ŋ̊ŋ]在某方言中表示“姓氏”之意,“巴哼”[pa ŋ̊ŋ35]意为“八姓”[1]。此外,学者范宏贵认为“巴哼”的“哼”在两广的某土语发音中也表示“姓”的意思[2]。但是,“巴哼”一词源出于巴哼语,而非对他称的转译,所以“巴哼”这一自称的意涵需要回归到巴哼语和巴哼文化中寻找。
“巴”[pa]在巴哼语中属于助词,当表达“汉族”、“苗族”、“侗族”、“壮族”、“客人”、“亲戚”等含有对“人群的类别”进行区分性质的名词时,“巴”[pa]充当具体名词的前置成分。“哼”在巴哼语中仅有两个特定的含义,一个是高升调,表示“夜晚”;一个是中平调[ŋ̊ŋ33],表示“脐带、肚子、肚脐”。“巴哼”一词组合在一起时,“哼”音发高升调;在句子中需剥离“巴”[pa]音这一助词时,“哼”音发中平调,与表示“脐带、肚子、肚脐”一词的发音相同。因此,“巴哼”人这一自称应该是表达“有血缘关系的、同出一脉的”一群人。
当前,国内巴哼人的总人口约为4.8万左右。(毛宗武、李云兵1977:1)这其中包括同样讲着巴哼语,但自称却为“烘奈”[m̊m33 nai53]的人群。另外,在越南的河江省和宣光省尚有不足1万人,越南政府将其认定为“巴天族”。巴哼人只在中国和越南有所分布,其总人口约在6万左右。
我国境内的巴哼人主要分布于广西壮族自治区的融水苗族自治县、三江侗族自治县、融安县、龙胜各族自治县、临桂县等15个县;以及湖南省的隆回县、通道侗族自治县、城步苗族自治县、辰溪县、溆浦县、绥宁县、洞口县、新宁县等;还有贵州的黎平和从江两个县。其人口最多的一个县是广西融水苗族自治县,大约有1.2万人,最少的是湖南绥宁县,约有100多人。(毛宗武、李云兵1977:1)
城卡屯隶属于广西壮族自治区柳州市融水苗族自治县白云乡林城村。全村共有7个自然聚落,每一个自然聚落都以“屯”组织为一个行政单位,其中有一个盘瑶寨、两个和四个巴哼人村寨。城卡屯为巴哼人村寨,其中居此的均为巴哼人“探秋”支系。全寨共156户,人口665人。城卡屯坐落于元宝山国家自然保护区中,位于元宝山东北山麓处。由于自然和历史因素,当前有三个居民聚居地,分别被当地人称为老寨、下寨和新村。“城卡”一名源自白苗语“乌卡”[u33kha53],具体含义已经无法得知,后因表达“人居住的地方”,从而加汉语“城”,合称为“城卡”。巴哼人皆称城卡屯为“奔昂坛”[pen33 aŋ35 thɛn35],“奔”[ɔŋ35]指“平润光滑”,“昂”[ɔŋ35]指“水”,“坛”[thɛn35]指“村子、寨子、屯”。“奔昂坛”就是“水若宁镜的寨子”。
另外,“奔昂”是一条溪河,是指从元宝山流出,首先经过城卡屯并流到融水贝江的溪流。这条溪河在广西的巴哼文化中占有极其重要的作用。在巴哼瑶歌里,人们经常通过“奔昂”河来表达各种思念的、牵挂的、有千丝万缕联系的情感,有若“君住长江头、我住长江尾”之意。同时,“奔昂”河也经常用以表达对故乡的怀念之情,以及对故乡的象征。
每一个巴哼人的寨子都会有一个石堆神以保护村屯,并有两棵枫树作为寨子的神树,封住鬼魂。石堆神多处于寨子中间,并有枫树居于其侧。城卡屯因原有两个自然寨,所以也有两个石堆神,老寨一个,下寨一个。但是由于后来两个村子从行政单位上合二为一,现在全城卡屯的石堆神就以一个为主,因为下寨的人口远远多于老寨,所以下寨的石堆神就成了整个城卡屯的石堆神。年节期间尽管也会有老寨人去老寨自己的石堆神处祭祀,但是基本都是单家独户的行为,因此在下寨中心的石堆神就成了年节期间进行祭祀活动的中心。
(二)巴哼人的信仰体系
一般来说,巴哼人主要敬奉的神:一为寨神,二为祖宗神。(中共融水县宣传委2002:1)寨神在巴哼人看来就是寨子的石堆神,巴哼语称之为“伯磂神”[py53 ɬiu33 səŋ̊35]。此外,巴哼人相信有众多的鬼神主宰着他们的世界,他们特别崇拜祖宗,迷信龙脉风水,凡有病痛必认为是鬼神作祟。(柏果成、史继忠1990:139)所以在他们的日常生活中一旦遭遇到不幸、灾祸和疾病就会请当地的鬼师为他们占卜、禳解,从而判定具体是哪种鬼神在作祟并驱除它们,使人和事物恢复常态。
通过田野调查和对巴哼人仪式行为所针对不同对象的研究,可以将巴哼人的崇拜物分为两大类别,即天地龙神和逝者灵魂。
天地龙神,主要是对天和地的崇拜,“龙神”被隐喻为天神、地神和沟通天地之神,是天与地被人格化之后的象征。“龙”[jhõ33]在巴哼语里的发音同表达“彩虹”这个概念的发音是相同的,所以“彩虹”[jhõ33]被隐喻为天地沟通之桥,也是沟通天地的龙神。一般当村寨的牲畜和人出现问题的时候,鬼师们会聚在一起并分析村寨的龙脉,同时针对出问题的龙脉作法以告慰龙神,据鬼师解释,告慰龙神就是要通过仪式架一座“虹桥”,使天地相通。因此,“天龙”、“地龙”、“虹龙”就组成了整个世界的体系,即天、地、天与地之间的相通。
2010年暑假田野考察期间,城卡屯正在建设新村,每家每户新立木竹楼的主体支柱时都要邀请鬼师告慰和赶走一些地下的鬼神,这些鬼神被称为地下的“阿阄”[atciə33],巴哼人认为此类地下的鬼神就是地下的龙神。另外,还有一些家庭在希望生孩子或生男孩子的时候也会请鬼师进行做法,其主要目的是为了向天神祈求得子,巴哼人把此类天神也称为“阿阄”[atciə33],并认为天上的“阿阄”就是天上的龙神。由此可推知:

“桥”在这里被理解为大地上一切生命的给养和命脉,也可理解为天地对生命滋养的脉络,同时也是天地赋予一切生与死的灵魂的生命线。实际上,在考察的过程中但凡与鬼师探讨替人治病的仪式之时,都会涉及这样一个“桥”的概念。譬如求子仪式“拨阄”[pətciə33],就是要祈求天上的“阿阄”赋予一个生命,就是要架个桥;再如给青壮年治病和消灾的仪式“央阄”[jaŋ33 tciə33],是要修正桥梁歪斜的地方;而给中老年治病和消灾的仪式“留鬼阄”[1ju24 kwi35 tciə33],则是要修补桥梁断裂和损坏之处。“桥”[tche33]在巴亨语里的发音与“阄”[tciə33]也很相似,在巴哼人的一些其他村屯中,这两个概念的发音甚至完全一样。所以,“桥”在巴哼文化信仰中的概念与“阿阄”应是等同的,它是对“阿阄”的一种现世化的比喻和形容。而“阿阄”则是一种本源,这一本源构成了天与地,也构成了天地的沟通与运行。根据鬼师伯巳兰在多个巴哼神话传说故事中的描述,“阿阄”创生了天、地,并且一直源源不断的孕育着天、地,使天、地和人一样不断存在、不断生长和绵延。鉴于巴哼文化对天、地、人同源于“天地龙神”——“阿阄”的崇拜,可暂将其称为巴哼文化中“天地同一生万物”的观念,以表达巴哼人对世间万物源自“阿阄”的认识。
此外,“神”[səŋ̊35]这个概念在发音上与古汉语接近,在巴哼人的信仰词汇中基本没有,除了他们对石堆神称之为“伯磂神”[py53 liu33 səŋ̊35]之外,“神”的概念都是用以表示汉族文化的神祗,因此“神”应该是汉文化的舶来品。巴哼语中所表达崇拜物最多的词除了上述的“阿阄”之外就是“鬼”[kwi35],一些地区发音为“怪”[kuai35]或[kwy35]。巴哼文化中的“鬼”概念同汉文化中的“妖魔鬼怪”有一定的区别,其“鬼”主要是指“魂”,活人的和死人的灵魂。在生活中,巴哼人一般很少谈及活人的灵魂,所以“鬼”[kwi35]就主要是指逝者的灵魂。
逝者灵魂,是所有死者的灵魂,其中包含对祖灵的崇拜和对恶鬼的敬畏。这两类崇拜物的分类主要是依靠逝者死亡的空间加以区别,一类是正常死亡的人,巴哼人特意强调是死在家屋里的人才算是正常死亡,被称为“伯鬼”[py53 kwi35],即逝世祖先的灵魂;另一类是非正常死亡的人,巴哼人认为凡死在家屋外面的都算是非正常死亡的人,也被称为孤魂野鬼,是一种可以作祟人的恶鬼,被称为“鬼丧”[kwi35 sɑŋ55],即意外死亡者的灵魂。
“伯鬼”[py53 kwi35]是逝世祖先灵魂的统称,一般被置放在家屋内有火塘房间的木壁上,有的家是贴着红纸剪的塔形图,有的则没有任何符号和标志,还有一些家庭贴着写有“玉皇大帝”等字样的红纸,颇近似道家的道符。据巴哼人讲,这里供奉的不是玉皇,而是巴哼人的祖先。在这类木墙壁前一般多是摆放一个碗柜,在墙面上还挂着筷子篓,这样的碗柜和桌子被称为“陶鬼”[thɔ24 kwi35],即鬼桌、祖先桌等,专门供奉祖先。对于巴哼人来说,家屋中的鬼桌是一个神圣的中心,有时候家里人在吃饭前要先供奉些米饭和食物,该行为被称为“卡鬼”[kha51 kwi35],以表达对祖先的怀念和敬畏。当地人认为,“伯鬼”是死在家里的,他们的灵魂就是家屋的主人,也是相关家户的主人。“伯鬼”一般居住在鬼桌的木壁上,并且不能走出木墙壁所代表的屋子,只有真实的家屋里进了“鬼丧”后,由鬼师打开木墙壁“屋子”时,“伯鬼”才能出来,以便联同鬼师请来的灵魂鬼师一起赶走或杀死“鬼丧”。巴哼人认为,“伯鬼”是他们每个家庭或家族的前辈,是可以依照一定的亲属传承关系被认识的,因此这类祖灵是可知且安全的。所以,“伯鬼”是一群属于屋内和留在过去的灵魂,其代表了一种固定不变的、不灵活的、稳定的状态,是安全和稳定的象征。
“鬼丧”[kwi35 sɑŋ55]是意外死去的灵魂,因为没有办法跨过近似汉文化观念中的“奈何桥”而无法转世的孤魂野鬼。由于不能到另外一个世界,这些“鬼丧”就会作祟活着的人,据鬼师解释,“鬼丧”挟持活人的灵魂,即“鬼”,是为了索取食物和钱财,使他们能够继续等待过河重生的机会。一般来说“鬼丧”表示野鬼,在野鬼之中还分为多种,如山鬼“鬼山”会使人感到饥饿乏力,汗如雨下,浑身发痒;(柏果成 史继忠1990:140)树鬼“打嘎和鬼”使人肚痛头疼、便秘晕眩等,这些鬼都是意外死亡的灵魂。据巴哼鬼师讲,这些“鬼丧”就好比活着的人,有的是从事医生工作、有的是从事消防工作等,所以有的成了山鬼、有的成了鬼树、有的成了水鬼。去年考察期间,当地一个孩子因为游泳而导致中耳炎,症状加剧时他并没有去医院,而是在村子里找了个鬼师来问鬼,得到的解释是一百多年前一个被淹死的“鬼丧”缠上了他。另外,第一次进入城卡屯时当地的一位鬼师正给他的儿媳妇问鬼,因为近来其儿媳身体乏力、总感饥饿,经问鬼得知是这个女人很久前意外死亡的舅舅的灵魂思念她所造成的。当地人认为,“鬼丧”是死在家屋外面的,他们的灵魂是没有寄托的,如果不能得到及时的巫术帮助就会成为孤魂野鬼,这些野鬼会跨越时空缠上活着的人,一旦进了家屋,就需要鬼师做法来驱赶或杀死他们。“鬼丧”可以任意游荡在村寨之外,并且可以穿越过去的时空来到现在、甚至去到未来作祟,偶尔“鬼丧”也会进入村寨中扰乱整个村子,或者进入家屋之中。那些能够进入寨子的算是野鬼中较为厉害的,而那些能进入家屋中的则是真正的恶鬼,需要鬼师才能对付他们。巴哼人认为,“鬼丧”和外人一样,是不能从亲属传承关系中找到的、是不熟悉的,因此这类恶灵是不可知且危险的。所以,“鬼丧”是一群属于寨外和游于未来的灵魂,其代表了一种乱窜的、游移不定的、混乱的状态,是危险和混乱的象征。
巴哼人对“伯鬼”和“鬼丧”所属特性的理解,也在实际生活中得到了反映。一般来说,巴哼人认为寨外是危险的地方,而未来是不可捉摸的。与此相反,他们还认为,屋内是安全的地方,过去是已发生的、可知而不可变的。据当地人和鬼师的描述,一个巴哼人若是得了病或者遇到倒霉的事情,一定是其在寨外接触了什么不干净的东西,或者参与了一些纠缠不清的事情。因此,巴哼人对现世生活世界的认识,正符合了其对“伯鬼”与“鬼丧”所代表的象征意义的理解。由此,巴哼人的现实世界同信仰世界紧密的结合在了一起,并通过象征意义同构成了一个信仰体系。即:

另外,还有一个被巴哼人喻为“寨神”的石堆神崇拜物,其巴哼语为“伯磂神”[py53 liu33 səŋ35]。绝大多数巴哼人认为“伯磂神”是一个人性化的神祗,但当问及“伯磂神”的发音和意义时,巴哼人的回答都是“不知道”,他们只知道其是“管理寨子的神”。但是通过笔者2011年新春的田野访谈查明,“伯磂神”并不是一个具体的、人性化的寨神,而是一个供该寨各姓氏的“伯鬼”在年节期间或村子需要祈福消灾的时候聚会的场所,有些类似于现在的会议厅或者侗族的鼓楼。多数情况下,每年的农历大年三十下午该寨各家各姓的男性主人都要前往“伯磂神”处参加一个名为“麻鬼衿”的仪式,该仪式旨在邀请各姓的“伯鬼”和活着的人一起吃喝娱乐,并祈求明年风调雨顺。所以“伯磂神”并非一个神祗,而是一个供“伯鬼”及活人聚会的场所。同时根据巴哼语分析,“伯磂神”被巴哼人误解为人性化的神祗,主要是巴哼话中借用古汉语的“神”字发音同巴哼语原生词汇“请”[səŋ̊35]的发音相同。而“伯磂”[py53 liu33]的发音在巴哼语中表示“(年龄)、(资格)、(体积)大” 的意思,另外在贵州滚懂地区的巴哼人称自己的伯父、伯母为“伯媹”和“啊妹媹”[a mɛ53 liu33]。因此,“伯磂神”应该是指“请大伯鬼聚集的地方”,所以它应该是“伯鬼”系统的外延。
经2011年春节城卡屯的“麻鬼衿”[ma21 kwi35 tcin35]仪式考察得知,全寨各姓氏、各家户的男性主要成员都要参与该仪式,鬼师会在仪式中邀请各姓氏中“最大的那个伯鬼”一起聚集到伯磂神所在处进行祭祀。同时根据访谈,巴哼人寨中如果有了问题,就会请负责“伯磂神”管理的鬼师到“伯磂神”所在处进行巫术仪式,请各姓氏“最大的那个伯鬼”们一起来禳灾祈福。所以,在巴哼人的信仰世界中,屋外寨内这块寨中地区是由各姓的“伯鬼族长”,即“伯媹”保护的。从访谈中得知,“伯媹伯鬼”并不是常驻“伯磂神”处,平时他们都是在其原居家户的“陶鬼”(鬼桌)墙壁中。因此,寨中就处于一个“伯鬼”和“鬼丧”拉锯的地带,到了年节和村寨危机的时候“伯鬼”就被请入寨中以稳定人心,而“鬼丧”则会时不时的进入寨中给村寨造成危机,也会给一些在寨中工作、玩闹的人带来疾病和灾祸。“伯鬼”和“鬼丧”的拉锯,使得寨中成为一个在信仰世界中充满不安和冲突的地带。从情感上理解,不安和冲突会带来一定程度的焦虑,所以“伯媹伯鬼”会在巴哼人的年节期间被周期性的请出,以从情感上消除一定的焦虑感。“麻鬼衿”仪式的最后,各姓氏、各家户的男主人之间都要进行相互之间敬酒和敬肉的娱乐活动,在一定程度上可以缓解村寨中的内部矛盾。城卡屯的巴哼人也普遍认为,“麻鬼衿”类的仪式也可以加强村子中各姓氏、各家户之间的联络,并且可以适当的解决一下当前寨内各家户之间的内部矛盾或针对寨子的外部矛盾。通过对寨中的分析,以及对寨外和屋内的理解,总结如下:

巴哼文化通过对“灵魂”崇拜,以及其所处环境的时间与空间的理解,将崇拜物与时空观加以寓意,形成了一套在象征意义上时空寓意相同且有序的信仰体系。鉴于此,可暂将巴哼人的这一认识称为“时空同意有其序”观念体系。在该体系中,屋内和过去象征着稳定与安全,寨中和当前象征着冲突与焦虑,寨外和未来则象征着混乱与危险。由此可知,巴哼人现世生活中的时间与空间从象征意义上出自相同本源,而现世世界中的情感体验与信仰世界中崇拜物的象征意义也出自相同的本源。所以据此推断,巴哼文化中时空象征寓意相同的观念,实际上是“天地同一生万物”观念的发展。而象征意义的有序性则体现了巴哼文化对其所处世界状态的理解,即稳定的状态、混乱的状态,及稳定与混乱相冲突的状态。巴哼人对其所处世界状态的这种认识方式不仅存在于现实世界中,也存在于他们的信仰世界中。“依鬼”巫术系统就是对其信仰世界中这一状态的陈述和展演。
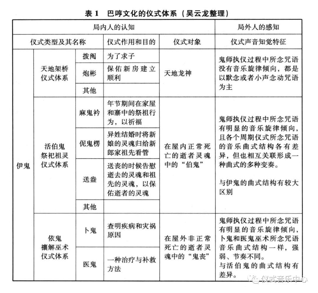
(三)巴哼文化的仪式体系
“依鬼”巫术系统是“伊鬼”仪式体系范畴中的一个环节,因此需将其置于“伊鬼”仪式体系的大框架之下进行理解。
“伊鬼”是对应于巴哼人信仰体系的一套仪式体系,所以其仪式的分类是围绕着巴哼文化信仰体系的两种观念而展开的。
“伊”在巴哼语中的含意较多,如“做(事情、工)”、“唱(歌)”、“打(同年)”、“去(吹芦笙)”、“做(娱乐)活动”、“玩(耍)”。通过田野考察理解,“伊”专用于指由一连串具体动作构成、可断断续续完成的行为。相当于汉语概念中的“去做(工作、娱乐、活动)”,因此一系列应对于鬼神的执仪行为就被称为了“伊鬼”。“伊鬼”作为动词,表具体执仪行为;而作为名词则指巴哼文化的仪式体系。同时“伊鬼”也有广义与狭义之分,其除了指巴哼文化的仪式体系之外,还指针对占卜和禳解“鬼丧”的巫术系统,及具体禳解、驱除“鬼丧”的巫术仪式。由于内涵和针对对象不同,根据田野调查理解,将相对于巴哼文化仪式体系范围较为狭窄的、旨在对“鬼丧”进行占卜和禳解的巫术系统译为汉语“依鬼”、而将具体的禳解巫术翻译为汉语“医鬼”。
巴哼文化的仪式体系分为两大类。一类是针对天地龙神崇拜而展开,呈现“天地同一生万物”观念的仪式体系;第二类是对应逝者灵魂而展开,呈现“时空同意有其序”观念的仪式体系。
针对天地龙神的仪式,主要有为了求子而进行的“拨阄”仪式,为了保佑新房建立顺畅而进行的“炮彬”仪式等,此类仪式旨在祈求于天神阿阄和地神阿阄。局外人可以明显感知到鬼师在执仪过程中所念咒语不带有旋律倾向,并多是以默念或者小声念咒为主。
对应逝者灵魂的仪式,分别有两个不同的类别,即针对告慰与祭祀“伯鬼”的“活伯鬼”仪式体系和针对占卜与禳解“鬼丧”的“依鬼”巫术系统。
“活伯鬼”仪式体系是一种告慰和祭祀祖先灵魂“伯鬼”的仪式系列,一般都具有较强的周期性。主要有年节期间在家屋中和寨中举行的“麻鬼衿”仪式,在属于生命过渡仪礼的婚礼和丧礼中由鬼师主持的“伲鬼楞”[ni53 kwi35 lən21]与“送昂”仪式等。这类仪式都属于对祖灵的祭祀,执仪期间并不涉及运用超自然力或控制超自然力的特质,所以可以将其理解为纯粹的祭祖仪礼。一般在此类仪式过程中,局外人可以明显感知到具有音乐旋律倾向的念咒,且其各个仪式咒语的旋律倾向各不相同,但都在音乐曲式结构上有一定的关系。
“依鬼”巫术仪式系统是一组通过运用超自然力对“鬼丧”作祟进行占卜和禳解,并试图控制超自然力世界的仪式组合。此组合的一对仪式分别为旨在占卜何种“鬼丧”作祟的“卜鬼”巫术和旨在对“鬼丧”作祟进行禳解的“医鬼”巫术。
由于巫术指的是人们用来控制超自然力的技法。(周大鸣、秦红增2009:2)因此“依鬼”巫术系统中的一对仪式可被理解为巫术行为。在鬼师执仪期间,局外人可明显感知到有音乐旋律倾向的念咒,这组巫术的音乐旋律在结构上是完全一致的,并且与“活伯鬼”仪式中念咒的音乐旋律结构有较大的差异。执仪鬼师则认为,在“卜鬼”念咒的时候,念咒的力度较弱“唱的时候要软一些”,即旋律的节奏感不强、唱念的力度不强。而“医鬼”巫术则需执仪者在念咒的时候,表现出极强的力度,即节奏感强、唱念的力度很强。鬼师认为,用这种较强的力量去唱“可以吓退鬼丧”,是“在和鬼丧进行打斗”等。
通过对巴哼文化的仪式体系分析,总结得出:

二、巫术之声:“卜鬼”与“医鬼”仪式过程及意义
(一)“依鬼”巫术系统的仪式过程
巫术仪式,是构成巴哼文化仪式体系的一个部份。由于宗教现象可以自然而然地分为两个基本范畴:信仰和仪式。([法]涂尔干 2010:33)所以,巴哼文化仪式体系的确立,必然有与其相应的信仰体系,仪式的过程也会对信仰世界进行一种展示。
“依鬼”[i55 kwi35]是指由一对被巴哼语称之为“卜鬼”[phu53 kwi35]和“医鬼”[i55 kwi35]的巫术共同构成的仪式系统。“卜鬼[phu53 kwi35]主要是对人、家户或寨子进行占卜,以判定是否受到“鬼丧”的作祟,以及受到了何种“鬼丧”作祟的巫术仪式;“医鬼”则是在人、家户和寨子被判定确实受到“鬼丧”作祟,并知道是何种“鬼丧”在作祟后,对该类“鬼丧”进行驱除、乃至杀死的一种禳解巫术仪式。在执仪过程中,身为鬼师的巫师都要邀请灵魂鬼师附体,一同来判定和驱除“鬼丧”。因此,“依鬼”巫术系统是一对依靠哲学范畴中因果逻辑思维而展开的、对当前困惑进行“寻找问题、解决问题”的方法论实践。在许多情况下,鬼师只进行“卜鬼”巫术而不进行“医鬼”巫术,原因并非二者可相互脱离单独进行,而是由于通过“卜鬼”判定的结果不属于“鬼丧作祟”、“是吃药就好”的情况,即判定结果不符合巴哼文化中信仰世界的逻辑结构。
“卜鬼”巫术是通过运用超自然力对人、家户或寨子进行占卜,以判定是否受到“鬼丧”作祟,以及受到了何种“鬼丧”作祟的仪式。2010 年暑期,城卡村下寨鬼师伯汪巳因自己妻子身体不适而进行了一场“卜鬼”仪式。仪式过程如下:
仪式时间:2010 年 8 月 13 日下午 15 时
仪式地点:白云乡城卡屯下寨伯汪巳家中鬼桌前
执仪者:鬼师伯汪巳
仪式参与者:阴鬼师波汪巳
仪式观察者:笔者及笔者导师
仪式法器:“得祥”[dəɕiaŋ214],即香;“嘎瑙卜鬼”[ga nɔ21 phu53 kwi35],即剪切有圆孔和月牙的黄色冥纸;“尼得”[ni35 te35],即用于灵魂鬼师附体的红布;“阿篰”[ə bu55],即卜卦用的两块竹条。
鬼师执仪过程:
仪式于 15 时开始
00′00〞—01′45〞 取出多张冥纸(噶瑙卜鬼)放于火塘旁,伯汪巳切割木香(得祥),点香,穿上衣服(天热原为光着上身),取出法器包。
01′45〞—02′52〞 面对鬼桌方向坐。伯汪巳取出灵魂鬼师附体的红布(尼得), 取出卜卦用的竹卦(阿篰),拿起一张冥纸,沿宽边对折两次。
02′52〞s—03′15〞 将红布展开放置于两腿之上平铺。首先在双膝下方拍掌三次, 然后双手合实由内向外翻,再将两手相握逆时针转三次,接着上下移动三次。捡起冥纸放入口中吹一口气,在燃香处逆时针转三次,放到左耳边听一下,再放到右耳边听一下。移动红布于左腿,左手执冥纸。(鬼师认为,拿着冥纸做的动作是指专门用来看有什么病没有的,冥纸上面存在剪切的纹路是专门用来寻找病因的。手掌在双膝之下拍三下是指准备就绪,其连续一组手势动作表明请灵魂鬼师上身,并且告诉鬼师要即将作法。之后,鬼师 拿着冥纸放在耳边听,说明“鬼神啊,你看呀,你听到了”。表示开始与“伯鬼”的联络,即开始准备邀请“伯鬼”出来)。
03′15〞—11′57〞 开始念咒。03′45〞开始抖动右腿,直至11′08〞第一次捡起竹卦,11′50〞第一次由有唱旋律的念咒改为说无旋律的咒语 , 停止抖动。11′57〞第一次问卦。(从仪式开始念咒起无特殊动作,只有问卦的动作,该动作与咒语唱词紧密相关,意在请“伯鬼”、灵魂鬼师、众神等,并请他们一起询问是否是“鬼丧”在作祟、是何种 “鬼丧”在作祟)。
11′57〞—12′24〞 继续有旋律的念咒。12′02〞第二次问卦,12′14〞第三次问卦,12′17〞三次问卦(三次为一组,产生三次击打声)。
12′24〞—12′39〞 继续说无旋律的咒语,连续两组问卦。
12′39〞—12′49〞 继续有旋律的念咒。
12′49〞—18′32〞 继续说无旋律的咒语(至此再无有旋律咒语) 。以下为一组问卦发生的时刻 12′53〞、13′11〞、13′33〞、13′53〞、14′14〞、14′30〞、14′50〞、 15′14〞、15′26〞、15′36〞、15′50〞、16′02〞、16′09〞、16′37〞、16′49〞、 17′01〞、17′26〞、17′34〞、17′47〞、18′12〞、18′21〞、18′32〞。
18′32〞—19′41〞 停止念咒,18′58〞点燃冥纸,19′00〞念咒,19′24〞最后一组问卦,19′41〞冥纸烧完,仪式结束。(吴宁华、吴云龙2011:8-9)
伯汪巳通过“卜鬼”占得其妻子的病与鬼丧没有关系,需要通过草药医治即可。故,之后不需再进行“医鬼”巫术。
“医鬼”巫术是通过控制超自然力在人、家户和寨子被判定确实受到“鬼丧”作祟,并知道是何种“鬼丧”作祟后,对该类“鬼丧”进行驱除、乃至杀死的一种仪式。该巫术的执行必须是在“卜鬼”巫术占得有“鬼丧”的前提下进行,若是没有“鬼丧”作祟则不用进行此巫术。2011年10月,城卡村下寨鬼师伯贵家艮因蒲贵宝的二儿子发烧而进行了一场“医鬼”仪式。此前“卜鬼”判定是有山鬼作祟。仪式过程如下:
仪式时间:2011 年 10 月 25 日晚上 17 时 13 分
仪式地点:白云乡城卡屯下寨阿巳冇家中鬼桌前
执仪者:鬼师伯贵家艮
仪式参与者:鬼师伯贵家艮
仪式观察者:笔者、笔者同学,及蒲贵宝夫妇
仪式法器:“得祥”,即香;“嘎瑙卜鬼”[ga nɔ21 phu53 kwi35],即剪切有圆孔和月牙的黄色冥纸;“阿篰”[əbu55],即卜卦用的两块竹条;“啼啕”[thi55 thɔ55], 即与鬼丧搏斗的金刀法器,也是可以使鬼师进入癫狂状态的响器。
仪式祭坛摆设:将饭桌事先摆在鬼桌前。其上放上一碗生米,并将银手镯和项链等,以及五元钱和纸钱一同置于生米上。此外,桌上另放一盆、一大碗,盆中放新杀的鸡一只、 大碗中放腊猪肉腿一条。同时,摆三盅或五盅米酒,盛满鸡血的碗一个。另外,准备一满水碗,放于祭坛地上。
鬼师执仪过程: 仪式于 17 时 13 分开始
先取出多张冥纸放于火塘旁,伯贵家艮点燃三支香并插在有生米的碗中,再点燃三支香置于饭桌祭坛附近。
17:13′然后取出多张冥纸,一沓蘸鸡血置于饭桌祭坛上,一沓放于执仪位置旁。 准备就绪,其面对鬼桌方向坐,取出法器。 在双膝下方拍掌三次,然后双手合实由内向外翻,再将两手相握逆时针转三次,接着上下移动三次。捡起一张冥纸给被作祟人吹口气,放到左耳边听一下,然后夹在左耳上。开始念咒。
15′00〞—17′25〞此间鬼师主要念唱有旋律咒语。15′41〞鬼师捡起“啼啕”,15′55〞开始抖动左腿并敲打“啼啕”,16′08〞停止抖动。17′08〞抖动并敲打“啼啕”至17′25〞。
17′25〞—17′54〞鬼师起身,放下“啼啕”,拿起地上盛满水的碗,分别对被作祟者、被作祟者在场的家人依次喷洒水咒。(鬼师吸入口中若干水,然后用嘴喷至被作祟者及其家属)
17′34〞—17′46〞鬼师站着念唱咒语,17′46〞—17′54〞继续依次喷水咒给在场者。
17′54〞—19′58〞鬼师边唱咒边放下碗回身坐下,持续唱咒。
18′47〞第一次拿起竹卦卜问。持续四次,边念唱有旋律咒语边问卦。19′04〞鬼师第一次念诵无旋律的咒语,伴随两次问卦。
19′07〞鬼师继续念唱有旋律咒语,伴随两次问卦。持续念唱有旋律的咒语。
19′58〞—23′24〞鬼师拿起并打“啼啕”,边念唱有旋律咒语,边抖动右腿。20′18〞停止抖动,放下“啼啕”继续念唱。持续只念唱。22′01〞起念唱咒语的力度加重、声音变洪亮、节奏加快。
23′24〞—25′05〞鬼师拿起并打“啼啕”,边唱边再次抖动右腿至23′31〞停,继续只念唱。24′16〞至 24′44〞打“啼啕”、念唱、抖动。24′44〞恢复只念唱。
25′05〞—26′26〞鬼师第二次念诵无旋律咒语, 念咒声音和力度明显增大、 强增。至 25′20〞开始念唱有旋律咒语。25′46〞开始边念唱有旋律咒语边问卦,持续五次。
26′26〞—26′49〞鬼师第三次念诵无旋律咒语至 26′30〞。 之后继续边念唱有旋 律咒语边问卦,两次。
26′49〞—27′00〞鬼师打“啼啕”并抖动,念唱有旋律咒语。27′00〞—28′14〞 鬼师放下“啼啕”,只念唱有旋律咒语。27′17〞鬼师全身抖动,幅度很大,持续三秒。
28′14〞—29′00〞鬼师第四次念诵无旋律咒语, 28′18〞恢复念唱有旋律咒语。
28′49〞至 29′00〞打“啼啕”并全身抖动。
29′00〞—29′20〞鬼师第五次念诵无旋律咒语,并伴有问卦一次。之后恢复念唱有旋律咒语,并伴有四次问卦。
29′20〞—29′29〞鬼师第六次念诵无旋律咒语,并伴有一次问卦。之后恢复念唱有旋律咒语,并伴有四次问卦。
29′29〞—29′47〞鬼师第七次念诵无旋律咒语,并伴有一次问卦。之后恢复念唱有旋律咒语,并伴有四次问卦。
29′47〞—31′13〞鬼师打“啼啕”身体抖动至 30′07〞,后恢复念唱。30′28〞持续三秒抖动。
31′13〞—32′36〞鬼师第八次念诵无旋律咒语至 31′22〞,念唱有旋律咒语至 31′38〞伴有问卦一次,第九次念诵无旋律咒语至31′50〞伴有问卦一次,念唱有旋律咒语至 31′55〞,第十次念诵无旋律咒语至 32′02〞伴有问卦一次。之后持续只念唱。
32′36〞—33′33〞鬼师击打“啼啕”并抖动身体至 32′55〞。持续只念唱。33′ 24〞持续至 33′33〞击打“啼啕”并抖动身体。
33′33〞—34′49〞鬼师第十一次念诵无旋律咒语。33′43〞持续念唱,伴有五次问卦。34′02〞 鬼师第十一次念诵无旋律咒语。34′05〞持续念唱,伴有三次问卦。34′ 24〞鬼师第十二次念诵无旋律咒语。34′33〞持续念唱,伴有一次问卦。
34′49〞—35′05〞鬼师打击“啼啕”并抖动身体至 35′05〞。
35′05〞—35′20〞鬼师再次拿起水碗,喷水咒至地面三次。
35′20〞—40′12〞鬼师念唱。36′38〞打击“啼啕”全身颤抖至 38′33〞。之后念唱咒语。39′00〞起均每五秒一次问卦,共十次。之后念唱。
40′12〞—41′12〞鬼师起身将三个酒杯拿下地面,敬天、敬地、自己喝一杯、给被作祟者一杯、给被作祟者家长一杯。
41′12〞—41′24〞鬼师念唱。
41′24〞—41′44〞鬼师拿一沓冥纸给被作祟者点燃。
41′44〞—44′03〞打击“啼啕”并抖动,念唱有旋律咒语,并伴有问卦七次。持续念唱。43′33〞介于念唱和念诵之间的咒语。
44′03〞—45′33〞鬼师第十三次念诵无旋律咒语至 44′11〞问卦三次, 念唱有旋律咒语伴有问卦五次。持续念唱有旋律咒语。
45′33〞—46′18〞鬼师第十四次念诵无旋律咒语至 48′39〞。念唱有旋律咒语至46′13〞,打击“啼啕”并抖动至 46′18〞。
46′18〞—46′34〞鬼师第二次拿起一沓冥纸给被作祟者点燃。
46′34〞—46′07〞鬼师念唱有旋律咒语至46′50〞。 鬼师第十五次念诵无旋律咒语至47′05〞伴有四次问卦。念唱至47′40〞伴有四次问卦。
48′07〞—48′53〞鬼师击打“啼啕”并抖动至48′19〞。第十六次念咒至 48′31〞。之后介于念唱和念诵之间并偏向念诵。问卦十八次,每三秒到五秒一次。
50′53〞—51′57〞(鬼师在此期间出到屋内房间外杆栏位置处,并由被作祟者家属将屋内房中的祭坛桌连同其上的祭品一起搬至房间外杆栏位置处)。
51′57〞—53′10〞鬼师回到屋内房中,祭坛留在房外,念唱、击打 “啼啕”并抖动。
53′10〞—67′00〞鬼师唱念,最后三次念诵咒语。
67′00〞—72′10〞鬼师唱念(内容是请诸“伯鬼”和在场的人上桌)最后,鬼师 将三个酒杯子放在鬼桌上,仪式结束。
50′53〞—61′57〞在屋内房间外的记录:
52′14〞—55′54〞鬼师念唱。52′49〞鬼师打“啼啕”并抖动全身一分钟。边念唱边问卦四次。持续念唱。55′50〞—58′35〞念诵无旋律咒语并问卦两次,念诵介于念诵和念唱之间。
58′35〞—59′40〞念唱并问卦四次,保持念唱。59′40〞—60′57〞念诵无旋律咒语并伴有问卦两次之后,念唱至进屋内房中。
通过伯贵家艮的“医鬼”巫术治疗,驱除了被作祟者身上的山鬼。该仪式从第50′53〞到60′57〞的这十分钟时间都是在木竹楼的竹栏杆边,即家屋内的房间外面进行。在执仪过程中,被用来摆放祭祀用品的桌子也同时被搬到这个区域。鬼师认为,这是因为在家屋内已经将“鬼丧”驱赶走了,但是为了确保这个山鬼不在回来再作祟家里人,要在这个地方将鬼丧彻底驱赶走,“给它些祭品、再砍它几刀”,因此该段仪式是在家屋的干栏区域进行的。
统观“卜鬼”和“医鬼”巫术的过程可以发现,仪式过程本身的主体结构均是依靠念咒和击打法器构成,因此“依鬼”巫术系统的仪式过程实际上是一个声音的过程。因此,要理解“卜鬼”和“医鬼”巫术仪式过程对巴哼文化信仰世界的再现,只需理解巫术仪式声音的结构过程即可。
(二)巫术仪式声音中的信仰世界——人声部分
根据“卜鬼”和“医鬼”巫术的仪式过程得知,在“依鬼”巫术系统中,总共存在四类可被听觉感知的声音。这些声音分别为有旋律的念咒声、无旋律的念咒声、击打“竹卦阿篰”[ə bu55]的声音、击打金刀“啼啕”[thi55 thɔ55]的声音。
由于巴哼语中“伊(依、医)”[i55]的发音既可以表示“唱(歌)”,也可以表示“念(咒)”,所以巴哼人认为有旋律的念唱咒语和无旋律的念诵咒语是相同的,并不存在“唱”和“说”的差异。据巴哼鬼师解释,有旋律的念唱是一种较慢的念咒,而无旋律的念诵是一种速度较快的念咒,因此可以将念咒中有旋律吟唱的部份和无旋律韵白的部份当做一个整体,即人声。而竹卦“阿篰”和金刀“啼啕”均属于法器,因此也可以将两种击打声归为一个整体,即器声。
分析人声的象征意义需从有旋律的念唱咒语和无旋律的念诵咒语两部份入手。有旋律的念唱咒语对巴哼文化信仰世界的展示,主要体现在巫术咒语的旋律特质中。根据巴哼鬼师的观点,以及局外人对“卜鬼”、“医鬼”巫术咒语旋律的听觉感知可知,“卜鬼”和“医鬼”巫术咒语的音乐旋律在结构上是完全一致的。同一鬼师执仪这组巫术最大的区别主要在于,“卜鬼”的念咒力度较弱、旋律的节奏感不强、唱的声音力度也不大,而“医鬼”的念咒力度则很强、旋律的节奏感和律动性明显、唱的声音力度也较大。不过每一个鬼师在每一次的“卜鬼”和“医鬼”过程中,其所念唱的旋律会略有不同,在主干结构基本一致的基础上,鬼师会根据自己的喜好、当时的环境作出对细节部份,如经过音、倚音、颤音、滑音等的即兴创作。此外,不同的鬼师由于习得“依鬼”巫术系统的来源不同,相互之间念唱的音乐旋律也有一定的差异。以下,以阴鬼师伯汪巳执仪“卜鬼”巫术的咒语旋律为例分析:

通过《(伯汪巳)卜鬼调》对有旋律部份的念咒分析发现,此谱例的曲调以3、6、1、2、3、5六音列构成,但5音仅仅是偶尔出现过一次,属于经过音。所以该《卜鬼调》以3、6、1、2、3五个音为主,音域基本在一个八度之内,旋律起伏不大,以3、6二音或6、3二音行进的四度跳进为旋律进行的主导。(吴宁华、吴云龙2011:9)结合唱词叙述性的内容,使音乐本身有了一种吟诵的风格。该谱的节拍以八六拍和四二拍为主,节奏性较强,由类似 XX. 前紧后松的节奏型带动旋律不断向前进行,多个该节奏型的连续使音乐形态的发展趋于紧迫和急切。(吴宁华、吴云龙2011:9)首句从第一至第七小节,是一个带有向“伯鬼”启奏性质的乐句,以语气词“耶”开始,尾音落在6音上,E羽调,给人一种稳定的调式感;第二句比较短,从第八小节至十小节,是以第一乐句基本材料变化而成;第三乐句从第十一小节至十七小节,以3音开始,也是用第一乐句材料展衍,尾音出人意料地从6音下滑到下方四度的3音,形成调式的偏离,随后两小节补充乐句更强调这种调式偏离而转到B商调,造成一种不稳定、不能结束的感觉,此后的乐句用第三句材料不断变化发展,且都以语气词“耶”开始,句首以高八度的3音开始,落3音结束,像鱼咬尾般使旋律不断进行下去。(吴宁华、吴云龙2011:9)该曲从羽调式开始到中间的商调式不断向上行进,体现了一种由稳定向不稳定过渡的特征。
鬼师伯汪巳在进行“医鬼”巫术念咒的时候,其旋律基本和卜鬼调一致,只是念唱至第三乐句的第十一小节至十七小节间,不再出现调式偏离和向B商调的转调,而是以对各种装饰音的运用不断展衍第一乐句的材料。以体现一种既不稳定、也不混乱的感觉,强调了一种持续的、恒常的躁动性特征。
无旋律的念诵咒语对巴哼文化信仰世界的展示,主要体现在其与有旋律念唱咒语的内容差异上。“卜鬼”巫术咒语内容如下:
鬼师伯汪巳“卜鬼”咒语汉译选录:
[唱词](耶)带着牌子做鬼师,我是一个正宗的鬼师。现在带着做师傅的牌子来了。
我这个正宗鬼师现在来到这里不是随便来的,今天我们蓝家有个病人。
(耶)我来给他拿一元钱看看得了什么病,我带上帽子了,成了一个老师傅,我来请各家各户各姓氏的伯鬼们、祖先们,再请各姓氏最最厉害的老鬼师,以及已成为鬼师的伯鬼们。
(耶)现在我请我们蓝家的伯鬼祖先到鬼桌前,你到来了吗?现在我又请我们寨子里所有的伯鬼祖先到鬼桌前,你们到来了吗?
(耶)现在我请我们寨子的伯磂神和娥娣子到鬼桌前,你们到来了吗?伯磂神到了吗?娥娣子到了吗?
(耶)现在我请姜喜尤兰和太上老君到鬼桌前,你们到来了吗?姜喜尤兰到了吗?太上老君来了吗?……
(耶)现在我请康熙王、洪武王到鬼桌前,你们到来了吗?康熙王来了吗?洪武王来了吗?
……苗家的师傅到来了吗?壮家的师傅到来了吗?…… (耶)我们蓝家的这个女人痛肚、头痛是因为有鬼吗?……是什么鬼呢?…… [说词]现在我问你这个鬼丧,是山寨外的孤魂野鬼吗?是你在作祟吗?回答我现在我问你这个鬼丧,是畜生化鬼吗?是你在作祟吗?回答我现在我问你这个鬼丧,是山鬼吗?是你在作祟吗?回答我…… (疑问句结尾均打竹卦)
其中,唱词即指有旋律念唱咒语部份的内容,说词即指无旋律念诵咒语部份的内容。
“医鬼”巫术咒语内容如下:
伯贵家艮“医鬼”咒语汉译选录:
[唱词](嗟)我带着鬼师的牌子,开始做鬼师。我拿着师傅传的牌子,来赶走蒲家儿子的身上的鬼丧。
(嗟)我请天上的阿阄神,地上的阿阄神,奔昂河里的阿阄神一起来到奔昂村来,媒阳鬼师的师傅来到这里吧,媒阴鬼师的师傅来到这里吧。各位祖先大神们一起来到这吧里。各位大师傅们也一起来到这里吧。
(嗟)姜郎祖先和姜妹祖先请到这里来,姜喜尤兰请到这里来,伯磂神和娥娣子请到这里来,康熙王、米勒佛请到这里来,瑶族以前的鬼师师傅到这里来和苗族以前的鬼师师傅到这里来,还有侗族的和壮族的,各个姓氏的伯鬼祖先一起到这里来。
(嗟)各个师傅们都到了,你这个山鬼就不要在这里了,我做师傅的准备“医鬼”了,你还是离开这里到别处讨要吃的吧,不要来作祟蒲家的这个二儿子了,我带了刀剑来。(喷水的声音三次)
各位大神、祖灵、师傅们都准备好你们的法器和刀剑,我来取出我的“啼啕”刀剑、拿起我的法器。我们要问问那“鬼丧”为什么来作祟我们寨子里蒲家的二儿子,为什么要来作祟这个人呢?是从下面苗人的寨子路过的时候来讨要吃的吗?[说词](极强硬的口气)我们要赶你了!你走不走?![唱词]赶你走就走吧,这是姜郎祖先和姜妹祖先问你的。
战场上还有没有到的师傅,他们现在来了,有师傅我的鬼师师傅,他也到来了。(强烈的抖动)他拿着一把大刀直接就来了这里,去向那作祟的“鬼丧”,说他也要准备打鬼了。……
神鬼们都在这里了,他们一起中的一个师傅和另一个师傅上来了,毛主席和朱德、康熙王和洪武王一起上来了,他们一起来打你这个山鬼。(唱的极其强硬的口吻)杀死你这个作祟的山鬼。…… 现在又来了一个汴梁和长沙古等的和尚也来拷问你这个作祟的“鬼丧”。…… (唱的口吻强硬)
……
蓝姓和蒲姓的大伯鬼也上来问问了,现在所有在场的师傅都拿着刀剑来到你身边,一起问问你,第一、第二、第三、第四、第五……还有所有的很多的师傅。还有汉族的师傅们,武当山的、峨眉山的……[说词]这么多师傅都来问过你了,你走了没有恶鬼?!你是否还在这里?!你怎么不走呢?!姜郎祖先和姜妹祖先已经和你打斗了很久了,(口气强硬,节奏紧凑)我也来砍你几刀,现在又来更多的师傅拿刀剑来作战了,看看你怎么办。
[唱词](节奏紧凑、旋律一字一音、亢进)山鬼你跑了吧,要不就不是驱赶你了,我们就要杀掉你了,你就不能转世了。你走了没有?走了吗?让我看看?让我再看看?[说词]你怎么还不走?快走吧!
[唱词]你这个山鬼,看我们一起上阵来降服你,若是你听话就把你送到寨外去,若是不听话就叫你无法转世,你现在怕了没有?不怕吗?[说词]看来你还要在试试看我们的刀法!我们在砍杀你。
[唱词]山鬼你现在没有办法了吧,我们这里最厉害的姜喜尤兰师傅他亲自上阵来对付 你了,(全身都抖动)来了吧来吧,师傅他亲自问你,你这山鬼要的什么吃的呢?是?猪呢是吧?是鸡吗?是吧?是鸭吗?是吧?[说词]是了就拿去离开这里!
……
[唱词] 最厉害的师傅又来了,(全身抖动)山鬼呀,再让我来问问你,你这山鬼要的是什么用的呢?是银子吗?是吗?是钱吗?是吗?是鲜艳的衣服吗?是吗?[说词]是的话就拿着走吧!
……
[唱词]又来了一位师傅,也是最厉害的,(抖动)是我呀是我呀,我也来亲自问问,你你这个山鬼你拿了我们给你的东西吗?拿了吗?你拿够我们给你的东西了吗?拿够了没有?[说词]拿够了就要走了!再不走我们就要真的拿出刀!拿出枪!拿出我们最最厉害的法器来和你决斗了!
……
(结尾处最后五分钟,只有唱词无说词)
(疑问句结尾均打竹卦)
通过对咒语资料的比较发现,有旋律念唱咒语的内容均只涉及“伯鬼”,而无旋律念诵咒语的内容均只涉及“鬼丧”。在“卜鬼”巫术中,有旋律的吟唱主要是请“伯鬼”出来,即请鬼(包括祖先、自己的鬼师师傅、灵魂鬼师、祖师姜喜尤兰、太上老君、康王熙、洪武王、苗家的鬼师师傅、壮家的鬼师师傅、姜郎、姜妹等等)的过程;而无旋律的韵白则主要是用于问是否是“鬼丧”在作祟,是哪种“鬼丧”在作祟,即占鬼(包括孤魂野鬼、房梁恶鬼、畜生化鬼、枫树恶鬼、山鬼、饿死鬼、吊死鬼、跌跤鬼、水鬼等等)的过程。在“医鬼”巫术中,吟唱咒语的内容除了请“伯鬼”的过程外,还包括对该类灵魂行为和行动的描述,即“伯鬼”同“鬼丧”斗争状态与过程的描述;韵白部份则主要是同作祟的鬼丧(如该仪式中的山鬼)进行斗争式的对话。
根据巴哼人对“有旋律的念唱是一种较慢的念咒,而无旋律的念诵是一种较快的念咒”这一认识,结合“伯鬼”和“鬼丧”所代表的象征意义可知:

所以,以念咒呈现的人声整体部份,展现了巴哼文化信仰体系的象征意义,即慢速念咒的部份正相关于“伯鬼”,象征着稳定状态;而快速念咒的部份正相关于“鬼丧”,象征着混乱状态。同时,通过对“卜鬼”和“医鬼”巫术人声整体行进的过程发现,人声呈现的方式均是以吟唱先行,韵白随后。这种先后次序正是对巴哼文化信仰体系所含象征意义有序性的一种展示。即:

在人声整体部份,“卜鬼”和“医鬼”之间还存在着一定的差异。首先,在有旋律的吟唱中,“医鬼”没有出现明显的调式变化和偏离,但是“卜鬼”则出现了这种趋势;其次,“医鬼”的吟唱旋律中常伴有击打金刀的声音,而“卜鬼”中没有;第三,在无旋律的韵白中,“卜鬼”出现了大量与其附着的击打竹卦声,而“医鬼”则没有;另外,“卜鬼”的韵白从仪式的中段起,基本独立为一个单独的部份,其中没有吟唱出现,而“医鬼”的韵白则多以零星的一两句充填在整段吟唱部份的后面,或穿插在吟唱段落的中间,没能单独构成一个整体存在。
上述四点差异,反映出“卜鬼”和“医鬼”巫术的仪式过程在展示巴哼文化的信仰世界时所存在的不同。
在“卜鬼”中,有旋律部份的念咒充分的体现了由原有的稳定感向不稳定感发展变化的趋势,这一趋势展示了巴哼文化信仰世界有序性的特点,揭示了由稳定状态向混乱状态的一种过渡,同时还表达了稳定向混乱转变时冲突的不断加剧和焦虑的不断加深。当有旋律部份进一步发展,逐渐被更快速的、更加不稳的无旋律部份所取代时,此种焦虑状态发展到了极致,并通过击打竹卦的声音得到了体现和表达。“卜鬼”巫术的仪式过程以一种从稳定向混乱发展的脉络行进,展示了巴哼文化信仰世界中,由稳定的中心向混乱的边缘行进的路线。而这一线路正是鬼师在丧礼上执仪“送昂”[sɜŋ35 ɔŋ35]仪式并送逝者灵魂过河时的一条去路。
在“医鬼”中,每一个吟唱乐段的结束都会配以一段简短的韵白,这表明由稳定中心向混乱边缘过渡的特征始终存在,同时也是对稳定状态与混乱状态所含有序性的一种再现。但是在“医鬼”巫术的大框架下,有旋律的吟唱部份不断地陈述着一种躁动性的存在,此种躁动的、不息的推进感始终是“医鬼”旋律体现的主题,这表明“医鬼”巫术的人声部份通过其象征意义,更多的展示了巴哼文化信仰世界的中间环节,一个由稳定状态向混乱状态过渡的地带,一个处于稳定和混乱之间相冲突的区域,一个始终暗示着焦虑的世界。
(三)巫术仪式声音中的信仰世界——器声部分
器声主要分两种,击打“阿篰”竹卦的声音和击打“啼啕”金刀的声音。
竹卦“阿篰”[əbu55],是巴哼鬼师在巫术中运用的一种木竹质地的法器。巴哼鬼师认为,竹卦主要是用来与“鬼丧”进行斗智斗勇的武器,偶尔其也用来与被邀请的“伯鬼”进行对话。在“卜鬼”巫术中,击打竹卦的声音与韵白紧密的结合在一起,从仪式中段开始,整个击打竹卦的声音从近乎一分钟一组,到后来三十秒一组,再到最后二十秒一组,乃至结尾处每十秒一组,体现了仪式越到后来越紧急、焦躁的情绪化特点。竹卦的击打一般都是随着鬼师的提问而展开,因此在以“伯鬼”为主题的、缓慢的吟唱咒语时,执仪者击打竹卦的神态是沉着自如的,象征着对过去安全和稳定状态的肯定;在以“鬼丧”为主题的、快速的韵白咒语时,执仪者击打竹卦时表现出来的神态也是焦急不安的,并且这种紧张越随着时间推移越加明显,这象征了对未来不确定性的一种焦躁(吴宁华、吴云龙2011:9)。由此也反映出“卜鬼”巫术击打竹卦的器声,对巴哼文化信仰世界中趋于未来、未知、危险和混乱状态的呈现。竹卦击打声在“医鬼”巫术中也基本与韵白结合在一起,但是和“医鬼”中的韵白部份一样,击打竹卦声以一种简短的方式跟随于吟唱段落和击打金刀声之后,成为一种对信仰世界中混乱状态存在的微弱再现。
金刀“啼啕”(图1),是巴哼鬼师在巫术中运用的一种金属质地法器。巴哼鬼师认为,金刀主要是鬼师与“鬼丧”展开搏斗的武器,是砍杀“鬼丧”的刀。同时,金刀也是船,是能够接活人灵魂过河的船,是法器“噔耶”的替代品。“啼啕”一般由铜或铁打制而成,根部是一个巴掌大的圆环,各鬼师“啼啕”的圆环直径大小不等,上面悬挂有五个、七个、九个不等的方孔铜钱或小圆环。大圆环的接口处连接着一个似如刀片一样有尖头的茎,是“啼啕”的茎部。敲打“啼啕”的时候,鬼师手执大圆环用“啼啕”的茎部击打地面,同时根部大圆环上的若干小铜钱或小圆环会随震动出现响声。“啼啕”在“医鬼”仪式中有别于击打竹卦的声音,其金属器材的响声会同鬼师的癫狂和附体状态一起出现。“啼啕”金刀的声音均匀地分布在仪式的进行过程中,并有一定的律动性和特定的节奏型。由于击打“啼啕”的声音与鬼师的癫狂状态紧密相依,因此击打“啼啕”的器声属于鬼师的癫狂状态。

图1:“依鬼”仪式系统执仪过程所需的法器(吴云龙摄)
在“依鬼”巫术仪式系统中,除了有人声和器声之外还有鬼师在巫术中施水咒时默念咒语的声音和巫术结束时默念心咒的声音,但这类声音属于只有鬼师本人可感知的默声。由于默声不属于可被他人听觉感知到的声音,因此不置于本文分析之列。
综上所述,“卜鬼”和“医鬼”巫术仪式的声音呈现着巴哼文化信仰体系所含的象征意义,并展示着巴哼文化的信仰世界。即,巴哼文化的信仰世界是由一个源自过去的稳定中心和一个向未来扩散的混乱边缘构成的世界,在这个世界中,过去源源不断地诞生自稳定的中心,而当前则处于两种状态之间,并不断涌向未来的混乱边缘。
三、癫狂之声:癫狂状态及击打法器声的本质和意义
(一)巴哼鬼师及其对癫狂的认识
癫狂状态,是巴哼鬼师执仪禳解巫术时出现的一种身体抖动状态。由于,语言是疯癫的首要的和最终的结构,是疯癫的构成形式。([法]福柯 2003:91)所以,描述鬼师在癫狂状态的念咒和与其相关的声音特质,对理解鬼师癫狂状态的意义有着巨大的作用。巴哼鬼师通过击打法器的声响引导癫狂状态,这种在巴哼文化中所谓的“声响”,一指音色、再指节奏。鬼师的癫狂状态和与其相伴的“声响”是对巴哼文化中信仰世界河流的再现,并体现了信仰世界之河对巴哼文化所起的作用。
仪式表演本身用一套单一的象征符号,引入一套心境和动机因素——一种气质——并定义一个宇宙秩序图像——一种世界观,仪式表演使宗教信仰方面的为了(for)模型和属于(of)模型相互转化。([美]克利福德•格尔茨 2008:125-126)因此,“卜鬼”和“医鬼”巫术不仅通过仪式声音的结构过程展示着巴哼文化信仰世界的图式(属于模型),同时其还通过对这一图式动态性的表达,解决着信仰世界和现实生活中的冲突与焦虑(为了模型)。“医鬼”巫术中鬼师执仪时的癫狂状态,及伴随这一状态出现的声音,正是对巴哼文化信仰世界这一巨幅画卷的动态释诠。
癫狂,在巴哼语中被称为“纽阴”[ŋ。35 jin33],专指巴哼鬼师在展开“医鬼”巫术时,鬼师外显的一种身体状态。“纽”[ŋ。35]在巴哼语里表示“坐、在(这里、那里、哪里)、(坐、靠、站、等)在、进入(上瘾状态)、附(体)、在(聊)等”意思,“阴”[jin33]指“瘾、缺乏理性的状态、癫狂”。在改革开放前,“纽阴”还指每年农历九月二十七这天,巴哼鬼师进行选拔弟子的一种考核方式。另外,巴哼文化中的“癫狂”和“疯癫”是两个不同的概念。在巴哼语中,“癫狂”被称为“纽阴”,“疯癫”则被称为“麻糠”[ma35 qhɔŋ33]。通常来说,在“医鬼”巫术执仪时出现癫狂状态的多为阴鬼师,与此相对的阳鬼师则很少出现。在巴哼文化中,鬼师被称为“巴媒”[pa mɦei35]。“鬼师”是当地人用汉语解释“巴媒”的一种翻译。由于巴哼人把汉文化中的“鬼”理解为逝者灵魂,所以能够与灵魂交流的“巴媒”就被巴哼人汉译为“能与鬼交流的师傅”,即“鬼师”。实际上通过考察发现,“鬼师”就是巫师。巴哼语中,“巴”[pa]属于区别“一类人”性质的名词前缀,而“媒”与古汉语的“巫”、“母”发音相似,所以不管“媒”是源自巴哼语借用古汉语,还是源自汉藏语同源的发音特质,总之“媒”[mɦei35]即“巫”,“巴媒”,即“巫一类的人”。
因此,“巴媒”是巴哼人中的巫师。一般指那些经过师承或梦传过程而掌握各种巴哼文化传统知识和技术,并通过驾驭超自然力与祖灵“伯鬼”对话、与恶灵“鬼丧”博弈的人。通常每个村寨都会有两三个到十多个不等。根据鬼师所掌握技能的熟练程度和驾驭超自然能力的强弱可以分为大鬼师和小鬼师,大鬼师和小鬼师都是相对而言的,没有绝对之分,有如“小巫”见“大巫”一样。一般一个村寨中会有一两个大鬼师,一定的区域内也会有一两个被公认为最厉害的大鬼师,如城卡屯的“伯宿巳”就是融水县北部和融安县一带地区最为知名的鬼师,大家认为他是“大巫”、“大鬼师”、“是最厉害的师傅”。通常“大鬼师”的封号并不是始终保持的,巴哼人认为当一些特别有能耐的鬼师年老后,其法力也就自然而然的衰减了。
对于衡量大鬼师和小鬼师并没有特定的界限,不过通常情况下可以分为五个等级:


鬼师一般是家传,子承父业,其他人也可以拜师学习,但年纪必须在三十岁以上。(柏果成、史继忠1990:141)根据田野调查和访谈发现,广西融水和三江一带地区的巴哼人认为,鬼师的传承方式可分为两大类,即“阳鬼师”[mɦei35 jaŋ55]和“阴鬼师”[m̊ɦei35 jin33],一般被巴哼人汉译为“阳师”、“阴师”。
“媒阳”[mɦei35 jaŋ55],即阳鬼师,属于师承鬼师。一般是指由师傅传授从而习得各种传统知识和法术技能的巫师。巴哼人认为,阳师和阴师在具体执仪和执法过程中没有太大的区别。灵验与否,主要看阳师对所学法术和仪式的掌握情况,如果在执仪的时候其能把所学的内容一字不差的背诵下来,并且在执仪的过程和方法上不颠倒次序,那么其法力和阴师的法力所达到的效果均一致。另外,阳师的师承来源也比较自由,可以和巴哼鬼师学习,也可以和苗寨或侗寨的巫师进行学习。通常一个人若想要学习巴哼传统文化知识和法术技能,就须带着鸡、鸭、猪耳朵肉在农历九月二十七之后拜访自己倾慕的老鬼师,这个鬼师可以是阴师,也可以是阳师。登门拜访并得到许可之后,就开始进行学习。学习期是在每年农历的九月二十七到正月十五之间的一段时间,学习期限多在三年到七年不等,每年学习一到五门法术。学习的期限和掌握法术技能的优劣,就成为外人评价阳师大、小级别的依据之一。
一般希望成为阳师的人有几种原因,一种原因是某些人希望通过掌握法术技能保护家人不受疾病和灾祸的伤害,一种原因是有些人因家中祸事连连或自己人生总是坎坷不断从而不得不去学习法术以改变命运,还有一种原因是因为某些人在别人眼里天生就具有做阴师的天赋,但是由于种种因素没能成为阴师的人,另外还有一种人是对巴哼传统文化中的信仰充满好奇从而为求得真知去向鬼师学习的。当前,年轻人中已经没有人再去主动学习阳师了,他们多认为这些法术都是迷信行为,没有实际效用,尽管这些年轻人大多数都非常相信有鬼存在,也相信自己不顺利是因为被“鬼丧”作祟所致。
一般来说,阳师和阴师的执仪方式没有任何区别,但是作为丧礼的“送昂”仪式则稍有不同。阴师和阳师都认为在丧礼上送逝者灵魂时,阴师可以借助水中龙神“阿阄”把灵魂直接送过灵魂世界的河流到另外一个世界,阳师则只能送到河畔并需找到通过灵魂界河的桥才能将逝者灵魂送达彼岸。
“媒阴”,即阴鬼师,属于梦传鬼师。对于梦传鬼师习得知识和法术的过程有两种说法。综合多名阴鬼师本人和周围人的说法与观点,第一种认为,梦传鬼师是在没有经过任何征兆的情况下,由做梦引发一段时期的谵妄和疯癫,当这段时期结束后,疯癫的人恢复正常,并自然而然习得了各种知识和法术技能。第二种认为,梦传鬼师是经过做梦或致人产生谵妄的病症后,受到幻觉中所遇见的鬼师提醒,从而拜师学艺并成为阴师的。
这两种说法的相同之处在于,阴师成师的过程都需要经过做梦的提示,并且能够成为阴师的人都要经过一段时期的谵妄与疯癫期。譬如城卡屯的“伯贵家艮”,周围人在讲述其成为阴师的过程时,都会提及他在当年因病处于谵妄和疯癫状态的情况下,曾于冬天光着脚、眼睛上粘着两块糯米糍粑在外面走的事情。很多人亲眼见到他用糯米糍粑挡着双眼,却能健步如飞地走山路。另外,“伯巳兰”老人也讲,他做梦后就开始谵妄、疯癫,自己并不清楚发生了什么事情,等醒来之后就发现他已经在九俄屯了。当地人也讲,有一些阴师会在谵妄和疯癫期跑到村寨之外,但并不是所有的阴师在疯癫期都会这么做。
除了做梦和疯癫,这两种说法的相同之处还有阴师的师承体系,这一师承体系的传承关系主要体现在梦传上。即,将成为阴师的人都会在梦中或疯癫期产生某种幻觉,幻觉中会出现传授他们知识和技能的灵魂师傅,这些灵魂师傅在活着的时候都是鬼师,每一个阴师入门的时候都会有一个自己的灵魂鬼师。
两种说法的不同之处在于,有的阴鬼师坚持表示,自己没有在现实世界中和任何人学习过法术、仪式和咒语等,他们相信自己都是在梦中或疯癫期受到师傅传授的,是在非现实世界中学会各种知识和法术技能的。这一类阴师以城卡屯曾经远近皆知的鬼师“伯巳兰”为例,他就坚持声称自己是梦中受到启示,并在疯癫期学会的。据当地人回忆,阴鬼师“伯巳兰”在疯癫后曾一个人跑到寨外生活许久,后来跑到了九俄屯才回来。回来之后他便掌握了各种法术技能。另一些阴鬼师则表示,自己是在受到梦中的灵魂鬼师启示后,又和现实世界中的师傅学习而成的。这一类阴师以城卡屯远近闻名的鬼师“伯宿巳”为例,他回忆,自己是在梦中受到灵魂鬼师的指示,然后再到融水地区各知名鬼师那里学习后成的师。
城卡屯分为老寨、下寨和新村,新村属下寨迁居地,其鬼师也都是从下寨移居过去的,所以将已迁居新村的鬼师皆归入下寨中。由此,老寨有阳师1位、阴师1位;下寨有阳师6位、阴师10位。全屯共有18位鬼师,阴鬼师11位、阳鬼师7位。
通过田野调查发现,尽管巴哼人认为一个优秀的阳师掌握的知识和法术技能并不逊色于阴师,但是在大家普遍的潜意识中均有阴师更胜阳师一筹的观念。在一个寨中,除了大家认为最厉害的阳师之外,当一个家户遇有疾病和灾祸时很少邀请阳师为他们禳解。只有在与其关系亲密、较好的阴师都很忙的情况下,他们才会找平时交往频繁、关系不错的阳师来为他们做法。
在城卡屯,最为知名的阳鬼师是老寨的“伯宛纠打”,他的法术和技能在当地人看来,基本属于一个村寨中较为知名的鬼师、“一个还是蛮厉害的鬼师”。下寨中较为知名的阳鬼师是“伯午纠髓”,他的法术和技能稍逊“伯宛纠打”,但也是“非常厉害的鬼师”。除上述两人外,另五位阳师执仪和施法的有效性一般只限定在其自家和与其亲属关系最近的几户人家。并且,他们的法术能力只在遇到小鬼的时候有用,当遇到恶鬼的时候他们自己也需要找更厉害的鬼师来禳解。此外,调查中发现,除“伯宛纠打”之外,其他几个阳师在面对外人时经常声称自己是阴师。由此可见,阴鬼师在巴哼文化中似乎占有一种先天的优势,不论从法力技术,还是名分上都更受到人们的尊崇和钦佩。
城卡屯的阴鬼师有11位,其阴传关系如下:

这11位阴师中,属于大家公认的“大鬼师”有伯宿巳、伯贵家艮、伯汪巳、以及曾经名列前茅的伯巳兰。
伯宿巳,蓝姓,下寨阴鬼师。被融水、融安和三江一带地区的巴哼人誉为最厉害的鬼师。由于伯宿巳常年在融安打工,新春期间也只在家中住五天左右,因此田野访谈较少。城卡屯的巴哼人多讲,尽管伯宿巳常年在外地,但是各家有老人病入膏肓的时候都会请他回来,他也会及时赶回来给老人医治,一般效果都很好。在融安期间,他也能亲自为得病的老人配出药方,然后经由老人们的家人去融水各个巴哼人寨子取药。据说伯宿巳知道各种草药在巴哼人居住地的分布。如2011年11月田野考察期间,一户蒲姓人家的老“阿娥”[aɤ53]因为年龄太大而有类似内脏衰竭的现象,经过伯宿巳实施“医鬼”巫术和“留鬼”[ɬju24 kwi35]仪式之后,老人家开始用他的配药。之后,伯宿巳返回融安继续工作,但对老人用药的调配和剂量却一直都由其掌握。换药期间,伯宿巳通过电话告知老“阿娥”的孙子,应该去半坡屯取什么药,去白难屯取什么药,并从什么人那里取得。可见伯宿巳对各种巴哼文化中药材,及其产地的掌握,乃至对什么样的人能够采摘到这类药材都了如指掌。鬼师伯宿巳对教授各种药材的用法非常热情,访谈期间他几次拿出家中所藏的一些草药,并告知如何搭配、如何使用、应对何种病症,以及会有什么样的效果,但是其对草药名称的掌握都只限在巴哼语的语境中,有许多疾病和药材他并不能恰当地用汉语加以表达。访谈中得知,他在融安主要是在安利等制药公司原材料部门工作。
当谈及伯宿巳的巫术法力时,城卡屯的巴哼人不论年龄老小,都能讲出许许多多传奇般的故事。最为大家称道的是近期发生的两件事情,一件事情是城卡屯有个老者上山采摘野果,结果被毒蛇咬到,全身上下出现浮肿,并且已经窒息,伯宿巳通过电话让他的弟弟鬼师伯汪巳为患者调配了一些紧急用药。等伯宿巳回到城卡为这个中毒的老者医治后,此人很快摆脱了危险,并在一周后继续干起了农活。另外一件事是在融安一个施工的山路地区,有几棵巨大的千年古枫树,砍伐这些枫树在当地人看来是极其不好的,会有报应的,所以当地的施工队就请了融安地区知名的一个巴哼人鬼师去施法并砍伐,结果砍伐进行到第三天的时候这个鬼师就染上了重病,没多久他的病好了,但是其家人却一个一个地离奇去世,最后不得不请伯宿巳为这个鬼师家进行禳解,同时伐木工程就由他来代替,他和其家人都没有得病,也没有发生什么灾祸。每当说起这件事来,城卡屯的人都觉得非常自豪,因为自己村寨有一个非常了不起的鬼师。
访谈中伯宿巳自己讲起伐木的事情时,他非常坚定的相信每一棵千年古枫树里都住着“鬼丧”,而且非常恶毒,会残害伐木的人。他说:“那种三、四个人才能抱住的大树里有鬼呀,很厉害的鬼,别人不行,都不敢砍,我可以,我可以砍,不会有事的。”他对自己的信仰,及其所拥有的法力也非常自信。他表示,“那些法力真的能够发挥力量”。譬如前述融安的鬼师,在砍伐完古树的时候就病了,这正是因为他和他家人都被树里的“鬼丧”作了祟。后来他的一个儿子得怪病死了,一个小孙子也被车撞死了,还有一个儿媳妇被火烧死了,所有这些事情都发生在这个人砍树后的一周之内。伯宿巳认为,他去之后给这个融安的鬼师做了“医鬼”的禳解巫术、驱除了“鬼丧”,才真正解决了他家的问题。当问及他在砍树后是否害怕和有没有被作过祟的时候,他都自信地笑着表示,自己从未怕过,也没有“鬼丧”敢找他。他说砍千年古树时用的咒语现在在融水、融安和三江就只有几个鬼师会,他就是其中之一,这套咒语苗族的几个大巫师也会,其内容和“医鬼”的不一样,但是过程也和“医鬼”差不多,是驱杀“鬼丧”的。
伯汪巳,蓝姓,下寨阴鬼师。是鬼师伯宿巳的亲弟弟,在融水白云乡、大浪乡等五六个乡非常知名,既是“懂药的师傅”,也是“武功好的师傅”。城卡屯的巴哼人提及伯汪巳是鬼师的时候,都会顺带说出他的哥哥伯宿巳,并说这两个人的都是“很了得”的大鬼师,“他们两个人都会下药”等,但是伯汪巳的武功很好。伯汪巳的巫术法力在大家看来没有伯宿巳高明,他不能砍伐千年古树,也没有让人起死回生过,但是确能避免一些大难。据说,有一年城卡屯有个人家的牛跑到了木竹楼下面,在巴哼人看来,牛跑到木竹楼的一层是一件极其晦气的事情,也喻示着一些不幸将要发生。伯汪巳通过“卜鬼”发现,这家的牛要在年末被带走,尽管该户人家到了年末非常谨慎地照看自家的几头牛,结果国内爆发了口蹄疫,为了扼制这一情况,乡政府就派人下到各村屯,组织有牛的各个家户杀牛深埋。由此,全屯的人都对伯汪巳作为阴师的能力深表敬佩。
伯汪巳的家人对他的巫术法力深信不疑,如他的妻子每次身体不适都不会去医院,经过“卜鬼”和“医鬼”基本都能治愈,而且遇到灾祸的时候去医院也是没用的,所以她基本不相信西医,也不吃西药。如经“卜鬼”发现,她身体的不适并不是因为有鬼作祟的话,她相信她丈夫给她用的药一定能医好她的疾病。考察期间,伯汪巳的儿子贵纠焊摩托车时被电焊烧到了脚踝,程度大概是“深二度”烧伤,在城市里同样程度病人到烧伤医院用药后,一般需一个月才能使伤口彻底风干,但是伯汪巳在为其儿子“医鬼”并用药后仅仅三天就全部风干,并能施力做工。据他的儿子贵纠说,他一直在学习各种草药的运用,对于巫术他认为:“尽管我爸会法术,但是我不会,不过那个也没有什么重要的,有一些不管用的,是巧合而已,而且学来的不如那种阴传的厉害,不去做。学他那套不如学草药管用。”可见巫术在70年代末、80年代初这一代出生的巴哼人当中已经不再是神奇的法力,而逐渐被掌握中草药的技能所取代。
伯汪巳本人倒是对巫术深信不疑,他认为有鬼就必定要有巫术来解决问题,没有巫术光用药就和现在西医治病一样“好了标不治本”。他说他结婚后不久,有一天梦见了外祖父,其外祖父是个鬼师,然后他就开始得怪病,并在梦中学会了各种巫术技能。当问他如何看待当前几乎没有年青人受到阴传这一问题时,他说:“现在其实也不一定用得着巫术,因为这些鬼就是在山里有,现在年轻人都到外地去打工,城市里是没有‘鬼丧’的。”他还表示,现在很多年轻人到外面会学会许多科学知识,那些知识就有办法处理他们那个环境的问题,所以他们不需要会巫术也能够解决好他们自己的问题。
伯贵家艮,蓝姓,下寨阴鬼师。其作为鬼师的地位,在城卡屯仅次于伯宿巳,在融水一带也较为知名。伯贵家艮在城卡屯还被称为“巴东埃”[pa doŋ33ŋ。ai33],意指“掌管伯磂神的人”。每当年节期间或村寨遇有大事发生的时候,他都要出面主持祭祀仪式。在城卡屯的巴哼人眼中,伯贵家艮的性格非常好,大家每次见到他的时候他都会笑着说很多好话。在大家印象中最深的是,伯贵家艮是个很脏的人,但是几乎从来没有谁见过他得病。
伯贵家艮在执仪和做法的时候几乎从没有像别的鬼师那样正经,但凡他执仪的法事多半都是在说笑中完成的。有时候当他在念咒,别人在聊一些有趣的话题或经历时,他会突然停住咒语,然后说上一两句赞同和打趣的话,惹得大家哄堂大笑,之后他还可以继续衔接上刚刚中断的咒语。城卡屯的人认为,伯贵家艮这种在说笑间完成仪式和法事的过程“一样是非常灵的”,因为在整个城卡屯,就连伯宿巳都没有那种可以随便中断咒语之后还能继续衔接上的,别的鬼师一旦被打扰就要从头再来,所以伯贵家艮在巫术法力上是最厉害的。但是,他在草药方面没有伯宿巳有本事,所以才被认为是排在第二位的“大鬼师”。一般人家要是有了灾祸,请伯贵家艮禳解的是最多的。2011年11月田野考察期间,伯鬼家艮进行一场“医鬼”仪式的时候,旁边有人说道半坡屯的一个人,晚上因喝多酒走夜路闹出的笑话,伯贵家艮就突然中断仪式,然后大声说,那个人不喝酒也是那样糊涂,结果惹得大家哄堂大笑,之后他又一下进入癫狂状态,让大家更是欢声笑语。
伯鬼家艮的女儿也和他父亲一样,每天听到别人一说话就大声发笑,也不说什么别的。外孙女也如此,而且当她的爷爷执仪做法的时候,她也会经常嘲笑嘲笑。伯贵家艮的女婿对法术从来都不信,他说:“这些东西都不如人的双手可靠,只是心理作用吧。”从对城卡屯其他家户的访谈中得知,伯贵家艮的这个女婿是别的巴哼村上门的女婿,现在是个大老板,是村子里的大老板,在融安有自己的木材商店,经常领外面的大老板来城卡屯。
当问及伯贵家艮关于法力时否真的灵验的时候,他表示那些法术其实也不是很灵验,就是大家聚在一起开开心心的就好了。他相信鬼,但是觉得有时候“鬼丧”和“伯鬼”决定的事也不是人能改变的,做了法,那些被作祟的人就能开心起来,一高兴就能和大家交流,“这样就不用说鬼话、和鬼说话,这样不就给拉回来了”。2011年11月田野调查期间,有人请伯贵家艮“卜鬼”,当时正值巴哼人节日期间,伯贵家艮已经醉倒在自家的木床上,后来有人和他大声说要“卜鬼”,他就突然笑起来然后闭着眼睛走到火塘旁,把东西都准备好并开始念咒。在念咒中,他几次近乎昏睡过去,并且毫无声音的垂着头,但是又能几次醒过来继续完成“卜鬼”。当问及需求“卜鬼”的人,伯贵家艮在这种状态中占卜的灵验性可靠与否时,那个人说伯贵家艮的所有咒语都是衔接在一起,中间没有重复,没有缺失,因此一样是非常灵的,而且过程也都没问题,那个怀疑自己被“鬼丧”作祟的人表示对伯贵家艮“卜鬼”的结果非常确信,也非常满意,等过段时间再来找他“医鬼”。
伯巳兰,蓝姓,下寨阴鬼师。曾经是和伯宿巳一样远近闻名的“大鬼师”,现在因为年龄太大了,所以已经从大鬼师,甚至一般鬼师的行列被大家排出了。2011年新春田野调查期间,就有多位巴哼人说,伯巳兰在2010年12月几乎病逝。伯巳兰,在城卡屯人眼中是一位非常慈祥和蔼的老人,而且许多小辈都非常喜欢他,因为他年青的时候非常有冒险精神,很多有大蛇、有蝙蝠的山洞,很多奇峻险阻的山峰和很多茂密无人的丛林他都去过。他能讲出非常多的故事,无论是巴哼人的历史、蓝家的来历,还是周围侗家和苗族的故事,他都能娓娓道来。在传统的巴哼村寨,这样的老人非常少,在城卡屯伯巳兰几乎被誉为最高的智者,什么都知道、什么都懂。而且在整个融水县总共只有两名巴哼人县级干部,他的小儿子就是其中之一,所以大家对他非常尊重。
伯巳兰在城卡屯的巴哼人眼中是一个非常正直、非常正经的人,绝对不会像伯贵家艮那样,会在执仪的时候喜笑颜开,大家在伯巳兰做法的时候都会自觉保持安静、伯巳兰在各种仪式活动中也会非常庄重、非常入境,仿佛自己真的就一下子是太上老君,一下子是如来佛祖,所有法事中好像都能看见像孙猴子一样的“鬼丧”在他的掌心里被驱杀的翻来覆去,有时候伯巳兰执仪时的入迷神态让人看后都觉得非常有魅力。伯巳兰在城卡人口中也有很多传奇和神秘的故事,每当城卡人说起伯巳兰老人,总能滔滔不绝地讲出很多离奇却十分吸引人的故事。如他和大蛇在同一个洞里,蛇都会躲着他;在他疯癫的那段时期到底去了哪里,自己一个人是怎么活下来的;他在九俄发疯的时候七天没吃没喝,怎么还能活到现在;他是怎么从那些悬崖上掉下来却毫发无损的等等。伯巳兰对这些事情也都只字不提,即便是病入膏肓的时候,他的小孙子和曾孙女问他,他也是守口如瓶的仿似要将这些秘密一起带去那个他所信仰的“伯鬼”世界。
伯法央、伯几千、伯巳满、伯冇乔、伯由巳这五位鬼师基本是在寨中一般的阴师,有时候会有人请他们去“依鬼”,但是当前已经非常少了。只有在自家的亲人有疾病、灾祸的时候他们才有用武之地。另外,伯森冇叔侄两人中,叔叔伯森冇已经在20世纪80年代改信了福音,并在前段时间重病不起;侄子伯森冇在20世纪80年代也信过福音,然后他觉得福音不灵,就又重新回归了巴哼人的原有信仰,但自此不再做阴师。他认为,阴师起不了太大的作用,他说:“如果我老了,五、六十岁了想去学再学,可能到那时候我会去学吧。”他表示,自己做阴师、阳师都无所谓,重要的是“到时候老到没什么事情可做了,就去学习一下”,找些乐趣。
这十一位鬼师对他们的“伯鬼”、“鬼丧”世界深信不已,但是对作为占卜和禳解的“卜鬼”和“医鬼”巫术系统却持着各不相同的观点。通过调查发现,无论是城卡屯的巴哼人,还是那些巴哼鬼师都对这样的现象给出了一个统一解释,他们普遍认为灵验的关键不在巫术本身,而是在巫术“热闹”的程度上,越“热闹”的话就越能吓跑“鬼丧”,所以鬼师执仪时候是说笑也好、正襟危坐也好都没有大碍。
由此可知,巴哼人认为,如果鬼师在“医鬼”巫术时癫狂的越“热闹”、越“激烈”,那么对禳解“鬼丧”作祟的效果越好。这样,“热闹”就成为了人们评价鬼师及其“医鬼”灵验程度的标准。
(二)阴鬼师癫狂状态与法器声的关系
在访谈中发现,巴哼人把“医鬼”巫术中“闹”的成分分为三种:
第一种是阴鬼师念唱的咒语。念咒一定要活灵活现、不能死气僵直,鬼师在念咒的时候,要保持声调和语气的高低起伏、错落有致,方能显示出鬼师施法的能力,如城卡屯的阴鬼师伯巳兰和伯贵家艮在这方面就非常有水平。伯巳兰在“医鬼”过程中会非常入境,旁观者都会觉得如果他叫到哪个神或者“伯鬼”,他就真的会变成那个神或者“伯鬼”。而伯贵家艮则能念出阴阳怪气、时弱时强的咒语,比“唱的都好听”。
第二种是阴鬼师击打“啼啕”的声音。啼啕一定要敲的响,巴哼人观念中敲“啼啕”的“响”不是声音大,而是指符合特定的节奏律动。根据阴鬼师伯森冇(侄)的描述做分析,敲“啼啕”的时候要敲出特定的节奏型,如下:

当问及鬼师们,为什么要敲出这种特征的声响时,他们给出的回答多是 “说不清”,只是“很好听”,而且这是“祖辈传下来”的,是一种传统。据伯森冇(侄)说,改革开放前每年农历的九月二十七那天,一些知名的阴鬼师都会选弟子,那些受到梦中启示的人和希望成师的人都会来接受选拔。这些人都要“像幼儿园的小朋友排排坐”一样,大家围个圈然后坐下来,大师傅就会敲起“噔耶”[dɛnm55 jɔ55],其敲“噔耶”的节奏就是上述的节奏型。伯森冇表示,大师傅会连续往复的敲,而且越来越快,声音也会越来越大,直到最后变成一拍一下的强劲节奏。他认为,正是这个过程,才使得“医鬼”时敲“啼啕”的声音形成这样特有的律动。他给出的解释是,“大家就只熟悉这个声音,而且也只有这个声音最好听,能让人上瘾”。
第三种是阴鬼师的癫狂状态,在外人看来鬼师抖动的身体是一种癫狂,但是鬼师认为自己是“请来了灵魂师傅”,因此癫狂状态是外人的感觉,附体状态则是鬼师自己的理解。
鬼师的癫狂和附体状态一般会出现于两种情况中,一种情况是在选师的时候,即改革开放前每年农历九月二十七大师傅选弟子的日子。还有一种情况是鬼师在成师后,进行“医鬼”巫术的时候出现。
鬼师癫狂和附体状态的第一种情况据伯森冇(侄)讲述,是那些希望和大师傅学习知识和法术的人,在农历九月二十七这天午饭过后一起来到一块空地处,像“小朋友排排坐”那样围成一个圈,然后由大鬼师击打一种被称为“噔耶”的法器,随着敲打速度和强度的增加,一些围坐的弟子逐渐进入癫狂状态。他当年也经过这样的选拔,当他听到鬼师击打“啼啕”的那种节奏型时,就开始摇摆身体。他说:“那时候可热闹了,那些人(指参加选拔的人)都坐在那里晃,有人前后摆,有人左右摆,还有人像是读书那种转圈摆动身体和头”。而且,他还介绍说:“当时周围的人都看着,大家都哈哈大笑,非常有趣”,在对伯森冇访谈入门选拔的话题时,坐在周围的人也都跟着笑,特别是一些老人提起以前的选鬼师活动,仿佛有很多说不完的快乐。对于癫狂状态,伯森冇说:“那些人有真得哦,有人跟着那个响声,后来到了最强的一下下敲时,真得会发癫的啵。”他讲到此时会非常正式的学着那时候他亲眼所见的场景,譬如那个真的变得发癫样子的人,连翻眼都学得非常像。当问及他,那种情况是否是逢场作戏的时候,他说:“不是哦,那人就一下子抽起来,后来站起来在那里抖,没多久就倒地了,就直直的摔在石头上,却什么事情都没有,也没有受伤。大师傅停敲后没多久那个人就好了。”当问到他本人癫狂时是什么感觉的时候,在周围听访谈调查的人和伯森冇本人都笑了,然后他摆摆手说:“嗨呀,那个都是过去的事了,跟着大家抖。说来太好笑了,不说了不说了。”当问他癫狂是怎么从他身上开始的时候,他就说:“你得把脚点起来,用脚尖,先是一支腿,然后是另外一支腿抖,要是有敲‘噔’的,你就跟着抖,然后到了最强的一下下打击声出来了,你就两条腿像是蹦一样,到时候听了你就抖起来了,你也能做鬼师咯……”
根据访谈的总结发现,鬼师在入门选拔时需要根据特定节奏击打一种金属质地的法器 “噔耶”,作为进入癫狂和附体状态的导引。“噔耶”,是引鬼师入门以及送逝者灵魂过河的法器,一般由铜和铁制成,有圆形塔座形状的底座,上面横置一根方形木棍,木棍的顶端有与木棍相距一定距离的铜片,在击打时,只需用一根头部绑有木签的小锤即可,就能发出柔和而绵长的声音。“噔耶”中的“噔”[dɛnm55]实际上发“登”[dɛn55]音,与“耶”相合才出现入声[-m]收尾,“登”[dɛn55]在巴哼语中表示“渡河的船”;而“耶”[jɔ55]在巴哼语中表示“晃动、摇摆、摇动”,所以“噔耶”就是“摇曳着渡河的船”。调查期间发现,当前这种法器只有在巴哼人“探罗”支系的一些村寨有,如融水县滚贝乡下岩屋屯,“探秋”支系的若干村寨都已经没有了。当问及原因时,“探秋”村寨的鬼师们给出了基本一致的回答,他们指出这个东西以前每一个阴鬼师都有,但是现在用“啼啕”就可以替代了,所以都丢掉了。据了解,“噔耶”只出现于丧礼的“送昂”仪式和禳解的“医鬼”巫术中,是为了指引各种灵魂过河的。对于逝者灵魂,“噔耶”是承载鬼师一路护送灵魂去到另一个可以买房买田、娶妻生子的世界的船;对于活人灵魂,“噔耶”是承载鬼师和灵魂同船共渡,回归现世的船。所以,“噔耶”在这些仪式中主要象征“渡河的船”,而当前取替“噔耶”的“啼啕”也在相应情况下象征着“渡河的船”。

图2 法器“噔耶“(吴云龙摄)
鬼师癫狂和附体状态的第二种情况就是在“医鬼”巫术中,当出现“伯鬼”和“鬼丧”进行对话与交锋时,鬼师就会出现癫狂状态。以伯贵家艮“医鬼”巫术为例,每当问及“鬼丧”或以“伯鬼”之力驱杀“鬼丧”的时候,他就会出现全身的由上向下的反复抖动,并双脚离地敲出声响。据鬼师解释,这种抖动和癫狂的作用还在于让活人的灵魂感受到或听到这种声响,使其能够回归被作祟者的身体中。2010年8月,在城卡屯进行考察期间注意到,伯巳兰在“医鬼”的中段,癫狂的程度非常大,一字摆开于祭祀桌上的五个酒盅都因震动发出相互碰撞的清脆响声。此外2011年新春和11月份伯贵家艮执仪的“医鬼”巫术也在中段癫狂时,引起桌上酒盅相互碰撞的清脆响声。阴鬼师在解释癫狂的内涵时,都表示这就是和“鬼丧”斗智斗勇的表现。同时,他们在解释癫狂的状态时,都表示这是一种英勇杀敌的过程,如果抖动的不厉害,就表示不够大胆,不够勇敢,自然也吓不退“鬼丧”,所以癫狂的状态才要“轰轰烈烈”、才要“震天动地”,要房子都跟着震颤。
阴鬼师在执仪“医鬼”巫术时,癫狂的“热闹”和“激烈”就表现在这三个因素上,但是这三个因素不是割裂的,而是一个统一的有机体。其中,鬼师身体的癫狂状态和击打法器时所形成的声响,更是密而不分的一个整体。即:

(三)癫狂之声:象征河流的“声响”
由于鬼师身体的癫狂和在癫狂状态时击打法器的“声响”可视为同一实体,所以对鬼师癫狂状态的理解可以从击打“啼啕”或“噔耶”的声响中得到解释。
对于击打“啼啕”声或“噔耶”的声响,巴哼鬼师一般认为,所谓的“声响”主要是指声音的律动性和声音的质地特征,即西方音乐理论中的“节奏”和“音色”。同时,根据对多个巴哼鬼师的访谈得知,所有巴哼阴鬼师若需进入癫狂状态,就必须以特定声响敲击“啼啕”或“噔耶”,而“啼啕”在“医鬼”巫术和“送昂”仪式中实是传统法器“噔耶”的替代物。因此,对鬼师癫狂状态的认识,就须进一步理解法器“噔耶”的意义。
“噔耶”作为“摇曳着渡河的船”,其一方面的特质展现在“登”上,即“船本身的形质”;另一方面特质则展现在“耶”上,即“船渡河的状态”。
首先,作为“渡河的船”,其本身的“形质”主要体现在了法器声的质地上,即敲击的“音色”。
在巴哼人的生活世界中,木竹材料和土石材料随处可取,但“啼啕”和“噔耶”既不是木竹材料,也不是土石材料,而是金属材料。同时,在巴哼文化中,除了对铁的称谓是巴哼语独有的之外,其他的所有金属称谓皆源自汉语。由此可见金属质地的“啼啕”和“噔耶”并不源自巴哼文化,而是与汉文化有渊源关系。所以,“医鬼”巫术中鬼师以敲击金属材质法器的声响进行导引癫狂状态与五行生克对人的神志状态、感觉情绪和喜怒哀乐有所影响的认识体系息息相关。
体现中国五行哲学思想,并对身体加以研究的《黄帝内经》认为:“金生辛,辛生肺”、“木生酸,酸生肝”(《素问·阴阳应象大论篇》)(转引自姚春鹏译注《黄帝内经》2010:61);“肺者,气之本,魄之处也”、“肝者,罢极之本,魂之居也”(《素问·六节脏象论》)(转引自姚春鹏译注《黄帝内经》2010:99);“五脏所藏:肺藏魄,肝藏魂”(《素问·宣明五气论》)(转引自姚春鹏译注《黄帝内经》2010:224)。由此推知,与人的“魄”相应的是“金”,与人的“魂”相应的是“木”。在传统汉文化中,对灵魂和鬼魂的信仰观念深入于生活的各个方面,在汉语词汇中就有许多表现,如人被吓到后会用“魂飞魄散”来形容将死或半瘫之态,人在被某物吸引并出现痴迷疯狂状态时会用“神魂颠倒”来形容,诸如此类不胜枚举。其中的“魂”在古代传说故事里常用以表达与肉体人身相区别的有形、有精神的一种“气”,这种“气”与巴哼文化中“伯鬼”或“鬼丧”的逝者灵魂观念有着相似之处。同时在五行哲学思想中,“金”不仅仅是一个象征类别的符号,还可以指具体的金属,如金、银、铜、铁等,另外五行相生相克的理论认为,金能克木,增调肺气可抑制过强的肝气。由此,“金”可以调控人的“魂”。
综上所述,引导鬼师灵魂附体的法器既不是木竹质地,也不是土石质地,而是金属质地。这是因为魂藏于肝,而肝源自木,金克木,所以金属材质的法器“啼啕”和“噔耶”所敲击出的声响能够克制或控制住灵魂。结合前述巴哼文化中“鬼”的概念同汉文化中的“妖魔鬼怪”有一定的区别,其“鬼”主要是指“魂”,活人的和死人的灵魂。所以可以断定,附体于阴鬼师的不仅仅有诸多“伯鬼”的灵魂,还有被鬼师抢回的被作祟者灵魂[3]。

通过对“噔耶”形质方面的理解和分析,附体于鬼师身体的不仅仅有“伯鬼”的灵魂,也有被作祟者的灵魂。由此可知,鬼师在癫狂出现之际,使被作祟者的灵魂得以于“伯鬼”的灵魂合二为一,即活人的灵魂也等同于“伯鬼”:

在巴哼人的信仰世界中,“伯鬼”是指已故的亲人群体,是每个家庭或家族的前辈,是可以依照一定的亲属传承关系被认识的。因此,将活人的灵魂与祖灵联系在一起,其意在一种弥合,将因各种病患或灾祸导致无法承担起传承作用的个体重新融合进传承体系的脉络中,使处于脱离状态的个体重新回归于绵延不息的巴哼文化里,成为促成其文化不断持续存在的一个因素。
其次,作为“摇曳着的船”,其本身的“状态”则主要体现在了法器声的律动上,即敲击的“节奏”。
“耶”是指“摇曳、晃动、摇晃”之意,是对一种状态的描述。因此敲打“噔耶”时所发出的律动,就应该是对过河状态的呈现。根据鬼师伯森冇(侄)的解释,“在击打这种律动的节奏时,鬼师的身体需要配合声响上下摇摆,而不能左右摇摆”一说,更进一步地反映了这种律动实是对过河状态的表达:

[4]
该节奏型是一种“过河声”,阴鬼师只有处于“过河”的状态时,身体才会出现明显的、没有左右摇摆,只有上下晃动的癫狂特征,以示对乘船过河时身体所强烈感受到的“颠簸与起伏”的象征。
“过河声”的节奏型不只出现在鬼师的癫狂状态中,还出现在“卜鬼”与“医鬼”巫术的念咒中,根据对《(伯汪巳)卜鬼调》的总结发现,类似 XX.前紧后松的节奏型表达着一种不断紧凑和急切的情感,象征了一种奔向混乱状态的特征。在“医鬼”巫术中,阴鬼师击打“啼啕”时出现的“过河声”与吟唱部份类似 XX.前紧后松的节奏型相吻合,能够构成一种共振。同时阴鬼师的癫狂与其敲打“啼啕”的节奏也能形成一种共振。通常,阴鬼师在进入癫狂状态时,身体上下晃动的节奏与敲打“啼啕”或“噔耶”需上下摆动的动作完全一致。当鬼师的双脚落地时,“啼啕”的茎部也打在地面,并带动把柄的各个圆环相互碰撞发出声响。所以,三种律动通过一种节奏型产生共振,象征着乘船渡河时随涉水愈深而愈加波荡起伏、趋于湍急的波浪,以及作为“摆渡人”的鬼师驭水合浪、随波摇曳的律动场景。据伯森冇(侄)说,在入门选拔时,当敲“噔”进入到一下一下整齐的声响时,要一点点变强,为了突出“很强”,所以感觉一下下的击打声又慢了下来。
在这段最强的时期里,被选拔的鬼师必须要进入最癫狂的状态,即不停地、大幅度的上下蹦跳(通常都是坐着的)。在进行“医鬼”巫术时,也同样要符合这样的要求,如此才能赶走“鬼丧”。因此,阴鬼师在癫狂状态下念唱咒语时的“闹”,也要符合“过河声”节奏型的强弱起伏,使情感与扮相随着“啼啕”或“噔耶”的敲击声变化。
鬼师癫狂的身体、巫调吟唱的旋律节奏、敲击“啼啕”的响声均依据“过河声”的节奏型律动,并依据“过河声”象征“过河”这一场景而赋予意义。那么,将“过河声”节奏型抽离出来,其本身以

前紧后松的节奏连续构成,并逐渐发展至

的律动,象征了巴哼文化中信仰世界之河由浅及深、由缓及烈的状态,也象征了鬼师作为“摆渡人”驾驭舟楫由初行水边至搏击湍流深水时,水荡船摇、水击船响的律动。
由此“过河声”的节奏型,通过动态方式呈现的不仅仅是巴哼鬼师在信仰世界中“引渡”灵魂过河的状态,也是船顺水势时水浪起伏的状态。所以“过河声”的特点,从根本上是对信仰世界中“灵魂之河”的诠释和展现。

“河”的概念在巴哼文化中有着重要的地位。通过对“鬼丧”的理解可以发现,“鬼丧”是指那些意外死去并无法渡河的灵魂,以及刚刚去世正待渡河的灵魂。根据对巴哼文化信仰世界的理解,“鬼丧”代表混乱状态,因此“鬼丧”是游荡于混乱边地的灵魂。另据鬼师解释,那些没能得到及时送过河的灵魂和意外死亡的灵魂都是“鬼丧”,它们会流窜于“河边荒野”期待和等待过河。所以在巴哼文化信仰世界的图式中,象征未来、危险和混乱的边缘地带就是由众多的“河”所构成的。而这正符合了丧礼中阴鬼师执仪“送昂”仪式时,送灵路上灵魂在离开人世抵达“地府”之前的一段旅程。“送昂”中的“昂”在巴哼语里即指“水、溪流、河”,也就是将灵魂送过若干条河流的过程。这些河流依次是:


图3:“送昂”仪式用巴哼人灵路图开路径(吴云龙摄)
在这些大、小河流流域,就是所有“鬼丧”聚居的地方,而“过河声”的节奏型就是对这些河流波荡律动的表达。另外,在巴哼文化信仰世界的图式中,若干条灵魂之河均处于混乱状态的边地。根据鬼师“送鬼过河”一说中,“过河的灵魂就能和现世世界一样,可以买地买田、娶妻生子”来分析,灵魂之河的对岸就是“来生”——一个和现在一样的世界。在巴哼文化的传统观念里,“来生”的说法会经常存在于真实的故事中。2010年暑期在城卡屯进行调查期间,当地巴哼人就讲述了一个关于“来生”的真实故事:
据说在50年代,城卡屯曾有一个外寨的女子来认亲,这个女子十分年轻貌美,年龄只在二十出头。她来到城卡屯之后,就寻找到一个老兄弟俩的家户,这个家户原本有三个兄弟,最小的那个兄弟在年轻的时候因为上山砍树不慎,被倒下的大树砸死了……老兄弟俩皆已有七十多岁。那女子见了他们,就说自己是他们已亡故的三弟。大家均表怀疑,但是这个女子带着他们到了一个大石坑,并找到了一把压在大石头下的、早已腐朽的镰刀。兄弟二人发现,那把镰刀正是他们三弟曾天天带在身上的,并在去世之后不知了去向。那女子解释说,是她前世还是他们兄弟的时候,到山上砍树前放在下面的……
(兰桂江讲述,吴云龙整理 2010 年8月)
这个故事表明了巴哼人对“来世”存在的一种认识。据当地多位巴哼人表示,这个事情很多老人都还记得。另外,城卡屯小学教师蓝老师也曾指出,在巴哼人的文化中,小孩子是不能吃红鲤鱼的,只有到了耍妹年龄的成年人才能吃,因为小孩子吃了红鲤鱼就能想起前世的一些往事,还有他们前世的父母。所以,这条信仰世界的河流既是混乱的边地,也是另外一个现世的稳定中心,是化生“来世”的过去之源,亦是一个使未来成为过去、混乱归于稳定的契合物和弥合剂。

四、结 论:癫狂、河的声音与“声音之河”的意义
(一)巴哼文化中阴鬼师癫狂行为的意义
根据巴哼文化信仰世界的图式,阴鬼师在执仪“医鬼”巫术时,其仪式声音的结构过程再现了由稳定状态向混乱状态过渡的一段区域,这段区域既衔接着过去和未来,也衔接着安全的稳定中心和危险的混乱边地。鬼师在这一信仰世界的画卷中正是处于一个稳定与混乱相冲突的中段,是对两种状态的衔接,其身体在这一信仰世界的图式里再现了巴哼文化“桥”的概念。在巴哼文化中,当涉及衔接信仰世界和现实世界、活人和死人、过去和未来、屋内和寨外、稳定和混乱的中间环节时,总是会出现“中介桥梁”的概念。实际上,“中介桥梁”这一概念的出现正是对巴哼文化信仰观念中“天地同一生万物”思想的诠释,而鬼师身体在巫术中象征“中介桥梁”的现象则是对这一思想的文化实践。作为“中介桥梁”的鬼师身体,一端是过去、是屋内、是稳定安全且充满秩序的“伯鬼”世界,而另一端则是未来、是寨外、是混乱危险且失序了的“鬼丧”世界。同时,鬼师的身体作为现实的存在,也是衔接信仰世界和现实世界的“中介桥梁”。所以,鬼师身体的癫狂状态和在这一状态下击打法器的声响表达了一种同“桥”与“阿阄”相似的意义,即“传承与延续”的观念。
通过对“噔耶”形质方面的理解和分析,鬼师在癫狂与附体状态时,附着与其体内的不仅有“伯鬼”,也有被作祟人的灵魂(即活人的灵魂),所以活人的灵魂也等同于“伯鬼”。
将鬼师癫狂身体的衔接意义与活人灵活等于“伯鬼”的认识综合在一起,可以进一步发现,“伯鬼”实际上在巴哼文化中隐喻着一种“传承与延续”的意涵,而“鬼丧”则隐喻着某种“断裂和终结”:

因此,身体的存在表示着文化自身传承与延续的存在,而身体的消亡则暗示着文化本体的断裂与终结。所以,在每一个个体的身体和生命受到终结和断裂威胁的时候,也预示着整个文化可能存在的断裂和终结,这样鬼师癫狂的身体状态就以一种介于存在和消亡边界、延续和断裂交点的方式得以出现在巴哼文化中,以完成文化对其自身及其内部诸多因素既存在又消亡、既黑又白、既生又死这样一种逻辑矛盾的合理表述。
(二)河流的声音与“声音之河”
承载癫狂的背景是信仰世界“河流”的律动,所以“灵魂世界的河流”对癫狂状态的呈现起着重要的作用。联觉(synesthesia,或译“通感”)是通则,同时感官具有统一性,听觉能向我们提供在空间里除声音以外“发出响声”的某东西,所以听觉与其它感官是有联系的。([法]莫里斯•梅洛-庞蒂 2005:294)[5]这些“河流”的水浪律动声形成一种听觉感知所理解的律动感,并通过联觉传达于触觉感知,使身体的触觉同样能感受到这种律动性,并随着听觉感知律动感的出现而颠颤。因此,“灵魂世界的河流”是一条条传达声音的河流,是能被听觉感知的“听觉河流”。同时,“河”在巴哼文化的精神信仰世界中还代表着一种契合物、一副弥合剂。因此,它通过制造“过河声”这种特殊的声音艺术形式,对巴哼人的听觉起着规训作用,并借此向现实世界传递具有弥合性质的声音信息,以使每一个巴哼人在接受到这一声音特质时重归文化的传承体系。
之所以“灵魂之河”要通过声音来宣誓自己的存在,就如同冲锋的号角声在一场战斗中所起的作用,信仰世界的“河流”通过声音向巴哼人彰显自己已被巴哼文化所赋予的弥合意义;并以声音的发出,凝聚巴哼人和巴哼人的精神向往,维持巴哼文化生生不息的向前迈进。
附言:本文为“教育部人文社会科学项目”规划课题“中国民间信仰仪式中的音乐与迷幻”之子课题成果,项目编号:09YJA760027。
总策划:萧梅
文字:吴云龙
校对:徐鑫、张毅
编辑:罗晗绮

b站账号:仪式音乐中心
课程、讲座及工作坊视频持续更新中~
目录:
(1)萧梅《多元文化中的唱法分类体系》
(2)林晨《减字谱中的音乐形态》
(3)萧梅《“谁的呼麦”——亚欧草原寻踪》
(4)宁颖《从朝鲜族“盘索里”表演看“长短”的生成逻辑》
(5) 崔晓娜《从音乐实践看“旋宫不转调”——以河北“十番乐”为例》
(6) 萧梅 《多元文化中的歌唱方法与表演专题》第一课
(7) 萧梅 《萨满(巫)仪式音乐中的“制度性展演”》
(8) 杨玉成 《传统音乐的“逆向”重建——以蒙古族科尔沁英雄史诗的活化演唱实验为例》
(9)粤东海丰陶塘(下元节)礼俗纪实



